上一节,我们通过socket函数、bind函数、listen函数、accept函数以及connect函数,在内核建立好了数据结构,并完成了TCP连接建立的三次握手过程。
这一节,我们接着来分析,发送一个网络包的过程。
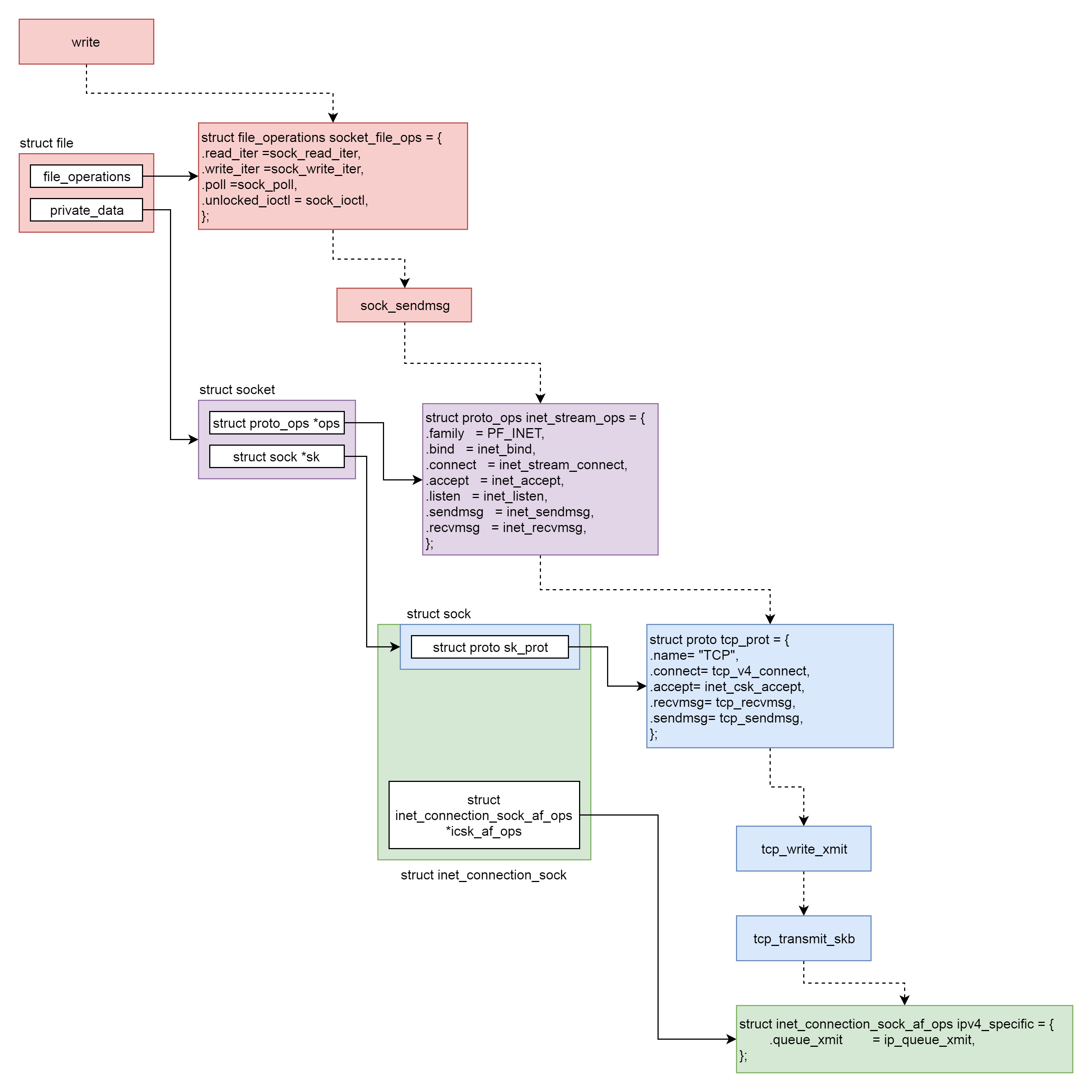
解析socket的Write操作 socket对于用户来讲,是一个文件一样的存在,拥有一个文件描述符。因而对于网络包的发送,我们可以使用对于socket文件的写入系统调用,也就是write系统调用。
write系统调用对于一个文件描述符的操作,大致过程都是类似的。在文件系统那一节,我们已经详细解析过,这里不再多说。对于每一个打开的文件都有一个struct file结构,write系统调用会最终调用stuct file结构指向的file_operations操作。
对于socket来讲,它的file_operations定义如下:
1 2 3 4 5 6 7 8 9 10 11 12 13 14 15 static const struct file_operations socket_file_ops = { .owner = THIS_MODULE, .llseek = no_llseek, .read_iter = sock_read_iter, .write_iter = sock_write_iter, .poll = sock_poll, .unlocked_ioctl = sock_ioctl, .mmap = sock_mmap, .release = sock_close, .fasync = sock_fasync, .sendpage = sock_sendpage, .splice_write = generic_splice_sendpage, .splice_read = sock_splice_read, };
按照文件系统的写入流程,调用的是sock_write_iter。
1 2 3 4 5 6 7 8 9 10 11 12 13 static ssize_t sock_write_iter(struct kiocb *iocb, struct iov_iter *from) { struct file *file = iocb->ki_filp; struct socket *sock = file->private_data; struct msghdr msg = {.msg_iter = *from, .msg_iocb = iocb}; ssize_t res; ...... res = sock_sendmsg(sock, &msg); *from = msg.msg_iter; return res; }
在sock_write_iter中,我们通过VFS中的struct file,将创建好的socket结构拿出来,然后调用sock_sendmsg。而sock_sendmsg会调用sock_sendmsg_nosec。
1 2 3 4 5 6 static inline int sock_sendmsg_nosec(struct socket *sock, struct msghdr *msg) { int ret = sock->ops->sendmsg(sock, msg, msg_data_left(msg)); ...... }
这里调用了socket的ops的sendmsg,我们在上一节已经遇到它好几次了。根据inet_stream_ops的定义,我们这里调用的是inet_sendmsg。
1 2 3 4 5 6 7 int inet_sendmsg(struct socket *sock, struct msghdr *msg, size_t size) { struct sock *sk = sock->sk; ...... return sk->sk_prot->sendmsg(sk, msg, size); }
这里面,从socket结构中,我们可以得到更底层的sock结构,然后调用sk_prot的sendmsg方法。这个我们同样在上一节遇到好几次了。
解析tcp_sendmsg函数 根据tcp_prot的定义,我们调用的是tcp_sendmsg。
1 2 3 4 5 6 7 8 9 10 11 12 13 14 15 16 17 18 19 20 21 22 23 24 25 26 27 28 29 30 31 32 33 34 35 36 37 38 39 40 41 42 43 44 45 46 47 48 49 50 51 52 53 54 55 56 57 58 59 60 61 62 63 64 65 66 67 68 69 70 71 72 73 74 75 76 77 78 79 80 81 82 83 84 85 86 87 88 89 90 91 92 93 94 95 96 97 int tcp_sendmsg(struct sock *sk, struct msghdr *msg, size_t size) { struct tcp_sock *tp = tcp_sk(sk); struct sk_buff *skb; int flags, err, copied = 0; int mss_now = 0, size_goal, copied_syn = 0; long timeo; ...... /* Ok commence sending. */ copied = 0; restart: mss_now = tcp_send_mss(sk, &size_goal, flags); while (msg_data_left(msg)) { int copy = 0; int max = size_goal; skb = tcp_write_queue_tail(sk); if (tcp_send_head(sk)) { if (skb->ip_summed == CHECKSUM_NONE) max = mss_now; copy = max - skb->len; } if (copy <= 0 || !tcp_skb_can_collapse_to(skb)) { bool first_skb; new_segment: /* Allocate new segment. If the interface is SG, * allocate skb fitting to single page. */ if (!sk_stream_memory_free(sk)) goto wait_for_sndbuf; ...... first_skb = skb_queue_empty(&sk->sk_write_queue); skb = sk_stream_alloc_skb(sk, select_size(sk, sg, first_skb), sk->sk_allocation, first_skb); ...... skb_entail(sk, skb); copy = size_goal; max = size_goal; ...... } /* Try to append data to the end of skb. */ if (copy > msg_data_left(msg)) copy = msg_data_left(msg); /* Where to copy to? */ if (skb_availroom(skb) > 0) { /* We have some space in skb head. Superb! */ copy = min_t(int, copy, skb_availroom(skb)); err = skb_add_data_nocache(sk, skb, &msg->msg_iter, copy); ...... } else { bool merge = true; int i = skb_shinfo(skb)->nr_frags; struct page_frag *pfrag = sk_page_frag(sk); ...... copy = min_t(int, copy, pfrag->size - pfrag->offset); ...... err = skb_copy_to_page_nocache(sk, &msg->msg_iter, skb, pfrag->page, pfrag->offset, copy); ...... pfrag->offset += copy; } ...... tp->write_seq += copy; TCP_SKB_CB(skb)->end_seq += copy; tcp_skb_pcount_set(skb, 0); copied += copy; if (!msg_data_left(msg)) { if (unlikely(flags & MSG_EOR)) TCP_SKB_CB(skb)->eor = 1; goto out; } if (skb->len < max || (flags & MSG_OOB) || unlikely(tp->repair)) continue; if (forced_push(tp)) { tcp_mark_push(tp, skb); __tcp_push_pending_frames(sk, mss_now, TCP_NAGLE_PUSH); } else if (skb == tcp_send_head(sk)) tcp_push_one(sk, mss_now); continue; ...... } ...... }
tcp_sendmsg的实现还是很复杂的,这里面做了这样几件事情。
msg是用户要写入的数据,这个数据要拷贝到内核协议栈里面去发送;在内核协议栈里面,网络包的数据都是由struct sk_buff维护的,因而第一件事情就是找到一个空闲的内存空间,将用户要写入的数据,拷贝到struct sk_buff的管辖范围内。而第二件事情就是发送struct sk_buff。
在tcp_sendmsg中,我们首先通过强制类型转换,将sock结构转换为struct tcp_sock,这个是维护TCP连接状态的重要数据结构。
接下来是tcp_sendmsg的第一件事情,把数据拷贝到struct sk_buff。
我们先声明一个变量copied,初始化为0,这表示拷贝了多少数据。紧接着是一个循环,while (msg_data_left(msg)),也即如果用户的数据没有发送完毕,就一直循环。循环里声明了一个copy变量,表示这次拷贝的数值,在循环的最后有copied += copy,将每次拷贝的数量都加起来。
我们这里只需要看一次循环做了哪些事情。
第一步 ,tcp_write_queue_tail从TCP写入队列sk_write_queue中拿出最后一个struct sk_buff,在这个写入队列中排满了要发送的struct sk_buff,为什么要拿最后一个呢?这里面只有最后一个,可能会因为上次用户给的数据太少,而没有填满。
第二步 ,tcp_send_mss会计算MSS,也即Max Segment Size。这是什么呢?这个意思是说,我们在网络上传输的网络包的大小是有限制的,而这个限制在最底层开始就有。
MTU (Maximum Transmission Unit,最大传输单元)是二层的一个定义。以以太网为例,MTU为1500个Byte,前面有6个Byte的目标MAC地址,6个Byte的源MAC地址,2个Byte的类型,后面有4个Byte的CRC校验,共1518个Byte。
在IP层,一个IP数据报在以太网中传输,如果它的长度大于该MTU值,就要进行分片传输。
在TCP层有个MSS (Maximum Segment Size,最大分段大小),等于MTU减去IP头,再减去TCP头。也就是,在不分片的情况下,TCP里面放的最大内容。
在这里,max是struct sk_buff的最大数据长度,skb->len是当前已经占用的skb的数据长度,相减得到当前skb的剩余数据空间。
第三步 ,如果copy小于0,说明最后一个struct sk_buff已经没地方存放了,需要调用sk_stream_alloc_skb,重新分配struct sk_buff,然后调用skb_entail,将新分配的sk_buff放到队列尾部。
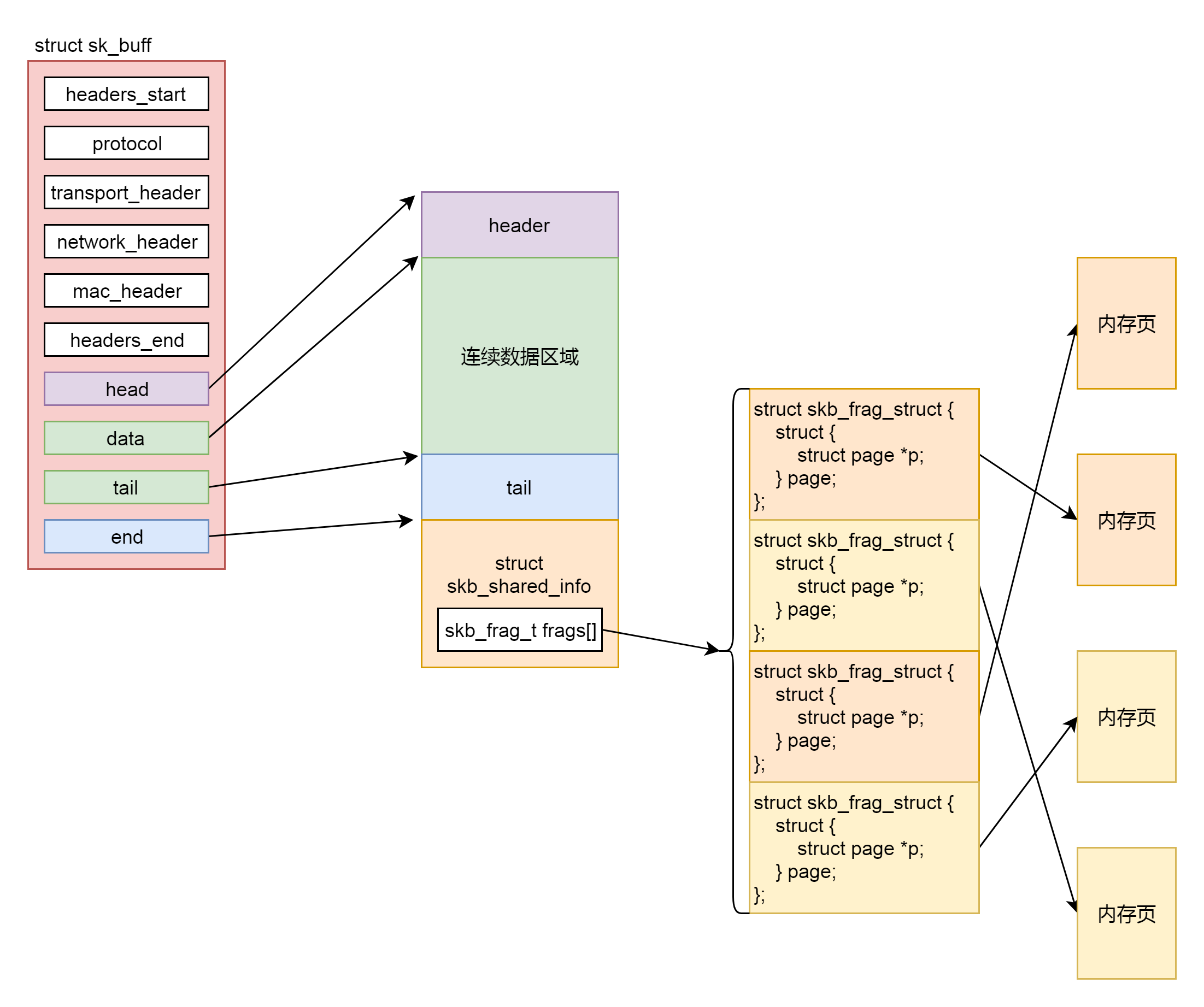
struct sk_buff是存储网络包的重要的数据结构,在应用层数据包叫data,在TCP层我们称为segment,在IP层我们叫packet,在数据链路层称为frame。在struct sk_buff,首先是一个链表,将struct sk_buff结构串起来。
接下来,我们从headers_start开始,到headers_end结束,里面都是各层次的头的位置。这里面有二层的mac_header、三层的network_header和四层的transport_header。
1 2 3 4 5 6 7 8 9 10 11 12 13 14 15 16 17 18 19 20 21 22 23 24 25 26 27 28 29 30 31 32 33 34 35 36 37 38 39 40 41 42 43 44 45 46 47 48 49 50 51 52 53 struct sk_buff { union { struct { /* These two members must be first. */ struct sk_buff *next; struct sk_buff *prev; ...... }; struct rb_node rbnode; /* used in netem & tcp stack */ }; ...... /* private: */ __u32 headers_start[0]; /* public: */ ...... __u32 priority; int skb_iif; __u32 hash; __be16 vlan_proto; __u16 vlan_tci; ...... union { __u32 mark; __u32 reserved_tailroom; }; union { __be16 inner_protocol; __u8 inner_ipproto; }; __u16 inner_transport_header; __u16 inner_network_header; __u16 inner_mac_header; __be16 protocol; __u16 transport_header; __u16 network_header; __u16 mac_header; /* private: */ __u32 headers_end[0]; /* public: */ /* These elements must be at the end, see alloc_skb() for details. */ sk_buff_data_t tail; sk_buff_data_t end; unsigned char *head, *data; unsigned int truesize; refcount_t users; };
最后几项, head指向分配的内存块起始地址。data这个指针指向的位置是可变的。它有可能随着报文所处的层次而变动。当接收报文时,从网卡驱动开始,通过协议栈层层往上传送数据报,通过增加 skb->data 的值,来逐步剥离协议首部。而要发送报文时,各协议会创建 sk_buff{},在经过各下层协议时,通过减少 skb->data的值来增加协议首部。tail指向数据的结尾,end指向分配的内存块的结束地址。
要分配这样一个结构,sk_stream_alloc_skb会最终调用到__alloc_skb。在这个函数里面,除了分配一个sk_buff结构之外,还要分配sk_buff指向的数据区域。这段数据区域分为下面这几个部分。
第一部分是连续的数据区域。紧接着是第二部分,一个struct skb_shared_info结构。这个结构是对于网络包发送过程的一个优化,因为传输层之上就是应用层了。按照TCP的定义,应用层感受不到下面的网络层的IP包是一个个独立的包的存在的。反正就是一个流,往里写就是了,可能一下子写多了,超过了一个IP包的承载能力,就会出现上面MSS的定义,拆分成一个个的Segment放在一个个的IP包里面,也可能一次写一点,一次写一点,这样数据是分散的,在IP层还要通过内存拷贝合成一个IP包。
为了减少内存拷贝的代价,有的网络设备支持分散聚合 (Scatter/Gather)I/O,顾名思义,就是IP层没必要通过内存拷贝进行聚合,让散的数据零散的放在原处,在设备层进行聚合。如果使用这种模式,网络包的数据就不会放在连续的数据区域,而是放在struct skb_shared_info结构里面指向的离散数据,skb_shared_info的成员变量skb_frag_t frags[MAX_SKB_FRAGS],会指向一个数组的页面,就不能保证连续了。
于是我们就有了第四步 。在注释/* Where to copy to? */后面有个if-else分支。if分支就是skb_add_data_nocache将数据拷贝到连续的数据区域。else分支就是skb_copy_to_page_nocache将数据拷贝到struct skb_shared_info结构指向的不需要连续的页面区域。
第五步 ,就是要发生网络包了。第一种情况是积累的数据报数目太多了,因而我们需要通过调用__tcp_push_pending_frames发送网络包。第二种情况是,这是第一个网络包,需要马上发送,调用tcp_push_one。无论__tcp_push_pending_frames还是tcp_push_one,都会调用tcp_write_xmit发送网络包。
至此,tcp_sendmsg解析完了。
解析tcp_write_xmit函数 接下来我们来看,tcp_write_xmit是如何发送网络包的。
1 2 3 4 5 6 7 8 9 10 11 12 13 14 15 16 17 18 19 20 21 22 23 24 25 26 27 28 29 30 31 32 33 34 35 36 37 38 39 40 41 42 43 44 45 46 static bool tcp_write_xmit(struct sock *sk, unsigned int mss_now, int nonagle, int push_one, gfp_t gfp) { struct tcp_sock *tp = tcp_sk(sk); struct sk_buff *skb; unsigned int tso_segs, sent_pkts; int cwnd_quota; ...... max_segs = tcp_tso_segs(sk, mss_now); while ((skb = tcp_send_head(sk))) { unsigned int limit; ...... tso_segs = tcp_init_tso_segs(skb, mss_now); ...... cwnd_quota = tcp_cwnd_test(tp, skb); ...... if (unlikely(!tcp_snd_wnd_test(tp, skb, mss_now))) { is_rwnd_limited = true; break; } ...... limit = mss_now; if (tso_segs > 1 && !tcp_urg_mode(tp)) limit = tcp_mss_split_point(sk, skb, mss_now, min_t(unsigned int, cwnd_quota, max_segs), nonagle); if (skb->len > limit && unlikely(tso_fragment(sk, skb, limit, mss_now, gfp))) break; ...... if (unlikely(tcp_transmit_skb(sk, skb, 1, gfp))) break; repair: /* Advance the send_head. This one is sent out. * This call will increment packets_out. */ tcp_event_new_data_sent(sk, skb); tcp_minshall_update(tp, mss_now, skb); sent_pkts += tcp_skb_pcount(skb); if (push_one) break; } ...... }
这里面主要的逻辑是一个循环,用来处理发送队列,只要队列不空,就会发送。
在一个循环中,涉及TCP层的很多传输算法,我们来一一解析。
第一个概念是TSO (TCP Segmentation Offload)。如果发送的网络包非常大,就像上面说的一样,要进行分段。分段这个事情可以由协议栈代码在内核做,但是缺点是比较费CPU,另一种方式是延迟到硬件网卡去做,需要网卡支持对大数据包进行自动分段,可以降低CPU负载。
在代码中,tcp_init_tso_segs会调用tcp_set_skb_tso_segs。这里面有这样的语句:DIV_ROUND_UP(skb->len, mss_now)。也就是sk_buff的长度除以mss_now,应该分成几个段。如果算出来要分成多个段,接下来就是要看,是在这里(协议栈的代码里面)分好,还是等待到了底层网卡再分。
于是,调用函数tcp_mss_split_point,开始计算切分的limit。这里面会计算max_len = mss_now * max_segs,根据现在不切分来计算limit,所以下一步的判断中,大部分情况下tso_fragment不会被调用,等待到了底层网卡来切分。
第二个概念是拥塞窗口 的概念(cwnd,congestion window),也就是说为了避免拼命发包,把网络塞满了,定义一个窗口的概念,在这个窗口之内的才能发送,超过这个窗口的就不能发送,来控制发送的频率。
那窗口大小是多少呢?就是遵循下面这个著名的拥塞窗口变化图。
一开始的窗口只有一个mss大小叫作slow start(慢启动)。一开始的增长速度的很快的,翻倍增长。一旦到达一个临界值ssthresh,就变成线性增长,我们就称为拥塞避免 。什么时候算真正拥塞呢?就是出现了丢包。一旦丢包,一种方法是马上降回到一个mss,然后重复先翻倍再线性对的过程。如果觉得太过激进,也可以有第二种方法,就是降到当前cwnd的一半,然后进行线性增长。
在代码中,tcp_cwnd_test会将当前的snd_cwnd,减去已经在窗口里面尚未发送完毕的网络包,那就是剩下的窗口大小cwnd_quota,也即就能发送这么多了。
第三个概念就是接收窗口 rwnd的概念(receive window),也叫滑动窗口。如果说拥塞窗口是为了怕把网络塞满,在出现丢包的时候减少发送速度,那么滑动窗口就是为了怕把接收方塞满,而控制发送速度。
滑动窗口,其实就是接收方告诉发送方自己的网络包的接收能力,超过这个能力,我就受不了了。因为滑动窗口的存在,将发送方的缓存分成了四个部分。
第一部分:发送了并且已经确认的。这部分是已经发送完毕的网络包,这部分没有用了,可以回收。 第二部分:发送了但尚未确认的。这部分,发送方要等待,万一发送不成功,还要重新发送,所以不能删除。 第三部分:没有发送,但是已经等待发送的。这部分是接收方空闲的能力,可以马上发送,接收方收得了。 第四部分:没有发送,并且暂时还不会发送的。这部分已经超过了接收方的接收能力,再发送接收方就收不了了。
因为滑动窗口的存在,接收方的缓存也要分成了三个部分。
第一部分:接受并且确认过的任务。这部分完全接收成功了,可以交给应用层了。 第二部分:还没接收,但是马上就能接收的任务。这部分有的网络包到达了,但是还没确认,不算完全完毕,有的还没有到达,那就是接收方能够接受的最大的网络包数量。 第三部分:还没接收,也没法接收的任务。这部分已经超出接收方能力。 在网络包的交互过程中,接收方会将第二部分的大小,作为AdvertisedWindow发送给发送方,发送方就可以根据他来调整发送速度了。
在tcp_snd_wnd_test函数中,会判断sk_buff中的end_seq和tcp_wnd_end(tp)之间的关系,也即这个sk_buff是否在滑动窗口的允许范围之内。如果不在范围内,说明发送要受限制了,我们就要把is_rwnd_limited设置为true。
接下来,tcp_mss_split_point函数要被调用了。
1 2 3 4 5 6 7 8 9 10 11 12 13 14 15 16 17 18 19 20 21 22 23 static unsigned int tcp_mss_split_point(const struct sock *sk, const struct sk_buff *skb, unsigned int mss_now, unsigned int max_segs, int nonagle) { const struct tcp_sock *tp = tcp_sk(sk); u32 partial, needed, window, max_len; window = tcp_wnd_end(tp) - TCP_SKB_CB(skb)->seq; max_len = mss_now * max_segs; if (likely(max_len <= window && skb != tcp_write_queue_tail(sk))) return max_len; needed = min(skb->len, window); if (max_len <= needed) return max_len; ...... return needed; }
这里面除了会判断上面讲的,是否会因为超出mss而分段,还会判断另一个条件,就是是否在滑动窗口的运行范围之内,如果小于窗口的大小,也需要分段,也即需要调用tso_fragment。
在一个循环的最后,是调用tcp_transmit_skb,真的去发送一个网络包。
1 2 3 4 5 6 7 8 9 10 11 12 13 14 15 16 17 18 19 20 21 22 23 24 25 26 27 28 29 30 31 32 33 34 35 36 37 38 39 static int tcp_transmit_skb(struct sock *sk, struct sk_buff *skb, int clone_it, gfp_t gfp_mask) { const struct inet_connection_sock *icsk = inet_csk(sk); struct inet_sock *inet; struct tcp_sock *tp; struct tcp_skb_cb *tcb; struct tcphdr *th; int err; tp = tcp_sk(sk); skb->skb_mstamp = tp->tcp_mstamp; inet = inet_sk(sk); tcb = TCP_SKB_CB(skb); memset(&opts, 0, sizeof(opts)); tcp_header_size = tcp_options_size + sizeof(struct tcphdr); skb_push(skb, tcp_header_size); /* Build TCP header and checksum it. */ th = (struct tcphdr *)skb->data; th->source = inet->inet_sport; th->dest = inet->inet_dport; th->seq = htonl(tcb->seq); th->ack_seq = htonl(tp->rcv_nxt); *(((__be16 *)th) + 6) = htons(((tcp_header_size >> 2) << 12) | tcb->tcp_flags); th->check = 0; th->urg_ptr = 0; ...... tcp_options_write((__be32 *)(th + 1), tp, &opts); th->window = htons(min(tp->rcv_wnd, 65535U)); ...... err = icsk->icsk_af_ops->queue_xmit(sk, skb, &inet->cork.fl); ...... }
tcp_transmit_skb这个函数比较长,主要做了两件事情,第一件事情就是填充TCP头,如果我们对着TCP头的格式。
这里面有源端口,设置为inet_sport,有目标端口,设置为inet_dport;有序列号,设置为tcb->seq;有确认序列号,设置为tp->rcv_nxt。我们把所有的flags设置为tcb->tcp_flags。设置选项为opts。设置窗口大小为tp->rcv_wnd。
全部设置完毕之后,就会调用icsk_af_ops的queue_xmit方法,icsk_af_ops指向ipv4_specific,也即调用的是ip_queue_xmit函数。
1 2 3 4 5 6 7 8 9 10 11 12 13 14 15 const struct inet_connection_sock_af_ops ipv4_specific = { .queue_xmit = ip_queue_xmit, .send_check = tcp_v4_send_check, .rebuild_header = inet_sk_rebuild_header, .sk_rx_dst_set = inet_sk_rx_dst_set, .conn_request = tcp_v4_conn_request, .syn_recv_sock = tcp_v4_syn_recv_sock, .net_header_len = sizeof(struct iphdr), .setsockopt = ip_setsockopt, .getsockopt = ip_getsockopt, .addr2sockaddr = inet_csk_addr2sockaddr, .sockaddr_len = sizeof(struct sockaddr_in), .mtu_reduced = tcp_v4_mtu_reduced, };
总结时刻 这一节,我们解析了发送一个网络包的一部分过程,如下图所示。
这个过程分成几个层次。
VFS层:write系统调用找到struct file,根据里面的file_operations的定义,调用sock_write_iter函数。sock_write_iter函数调用sock_sendmsg函数。 Socket层:从struct file里面的private_data得到struct socket,根据里面ops的定义,调用inet_sendmsg函数。 Sock层:从struct socket里面的sk得到struct sock,根据里面sk_prot的定义,调用tcp_sendmsg函数。 TCP层:tcp_sendmsg函数会调用tcp_write_xmit函数,tcp_write_xmit函数会调用tcp_transmit_skb,在这里实现了TCP层面向连接的逻辑。 IP层:扩展struct sock,得到struct inet_connection_sock,根据里面icsk_af_ops的定义,调用ip_queue_xmit函数。 课堂练习 如果你对TCP协议的结构不太熟悉,可以使用tcpdump命令截取一个TCP的包,看看里面的结构。
欢迎留言和我分享你的疑惑和见解 ,也欢迎可以收藏本节内容,反复研读。你也可以把今天的内容分享给你的朋友,和他一起学习和进步。