你好,我是邢云阳。
在上一节课中,我们讲解了 client-go 的四种客户端的功能与使用场景,并且介绍了 RestMapper 的用法。RestMapper 就像一个全国联网的警务平台一样,可以在仅提供资源名称 resource 的情况下,拿到资源的 GVK、GVR、scope 等等全部信息。一旦得到 GVR,我们便可以利用动态客户端与 Kubernetes 资源进行交互。
我们还知道,无论使用哪种客户端方式,本质还是通过 Rest API 的方式去请求目标 Kubernetes 集群的 API Server。这样就不可避免的会对 API Server 造成访问压力。幸好,官方提供了 Informer 机制,为我们解决了这个问题。
这套机制是对 List && Watch 做了封装,并加入了缓存等功能。在初始时可以将资源全部缓存到本地,并且之后可以通过监听增删改事件来更新缓存中的资源状态。这样,我们在做查询操作时,就可以从本地缓存中获取到最新资源状态,无需访问 API Server。
接下来,我们就从 Lsit && Watch 开始讲起,看看如何从实操角度,在我们的业务中利用起 Informer。
List && Watch
List && Watch 是 Kubernetes 为我们提供的查询资源的两种方式。
List 意思是列出资源,是一个一次性的动作。就如同军训时,教官说:“立正!”,于是全体学员都会立正,保持不动了。而 Watch 代表观察,是一个持续的动作。就如同教官说:“都立正站好,我看看谁乱动!”此时教官就会持续观察着每一个学员的状态,每一个学员从静止到动的全过程都能尽收教官眼底。
我们可以通过 curl 的方式来体会一下二者的区别。
首先是 List。
1 | curl -k -H "Authorization: Bearer $TOKEN" $APISERVER/api/v1/namespaces/default/pods |
把 $TOKEN 和 $APISERVER 换成你自己的。执行后效果如下:

Kubernetes 会返回 default 命名空间下的 pod 列表。
接下来是 Watch。
1 | curl -v -k -H "Authorization: Bearer $TOKEN" $APISERVER/api/v1/namespaces/default/pods?watch=true |
我在开头加了 -v 参数方便观察返回的 HTTP 头,在结尾加了 &watch=true,这样就使用了Watch 模式。执行后的效果如下:


可以看到第一张图在返回头中,有一个 “Transfer-Encoding: chunked” 字段,这个字段在我们平时做 HTTP 分块下载功能时也会用到,它的效果是会将相关的资源卡住,于是就出现了第二张图的效果。这样当 default 命名空间下的 pod 发生变化时,Kubernetes 会将相关数据继续传给我们。
那既然有了 Watch 这种优秀机制了,我们是否能将 Watch 到的数据缓存下来,以便后续再 List资源时,可以不用再通过调用 API,而是直接在本地获取呢?
官方已经帮我们想到了这一点,并进行了稳定的实现。这就是位于 client-go cache 包中的 Informer。
Informer
Informer 的设计初衷就是为了让 Client-go更快地返回List/Get请求的结果,减少对Kubenetes API 的直接调用。因此 Informer 被设计实现为一个依赖 Kubernetes List/Watch API、可监听事件并触发回调函数的二级缓存工具包。接下来,我们通过代码实践来体会一下。
目录结构与初始化
代码目录非常简单,根目录包含 pkg 文件夹,pkg 下面包含 config 与 handlers 两个文件夹,config 主要是做配置相关的代码,目前包含 k8sconfig.go,做 client 的初始化操作。handlers 是资源的事件处理方法,一会在代码中,便可以知道它的作用。最后我们在main.go中做测试。
1 | . |
首先来看 client 的初始化,本节课,我对代码做了一个封装。代码如下:
1 | package config |
代码封装是借鉴了面向对象编程的思想,创建了一个结构体,包含 restConfig、clientSet 以及用于处理错误的 error。
通过类似构造函数的 NewK8sConfig 创建结构体实例,通过 InitRestConfig 获取 K8s 配置,通过 InitClientSet 获取 clientSet客户端。三个函数都是返回自己,这样在写代码时可以形成链式调用的效果。就像这样:
1 | clientSet := config.NewK8sConfig().InitRestConfig().InitClientSet() |
Informer
在 client-go 中 Informer 分为好几种不同的功能模型。包括最基础的一个资源一个连接的 Informer,多资源共享连接的 sharedInformer 以及工厂模式的 sharedInformerFactory 等。我们一个个介绍,先来看基础款的 Informer,代码很简单。
1 | client := config.NewK8sConfig().InitRestConfig().InitClientSet() |
在创建了 clientSet 客户端后,需要通过 NewListWatchFromClient 初始化一个 ListWatch。参数很简单,第一个参数是一个 restClient 客户端,第二个参数是要监听的 resource,第三个是命名空间,第四个是标签过滤器,如果不过滤标签,则填写fields.Everything()。
之后就可以通过 cache.NewInformerWithOptions 构建 Informer了。我使用的 client-go 版本是 v0.31.2,在之前的一些版本中,比如 v0.26 以前的版本,是使用 cache.NewInformer 来创建 Informer。这两者,功能没有任何区别,只是入参的形式不一样,cache.NewInformerWithOptions 是把入参封装成了结构体的形式,这样方便后续扩展参数,增加设计的灵活性。
cache.InformerOptions 需要填写的共四个参数,第一个是 ListWatch,第二个是监听的对象实例,第三个是同步周期,填 0 即可,第四个是我们要重点讲解的事件处理 handler。
客户端在监听资源对象时,实际上监听的是增删改这三类事件。Informer 提供了添加自定义事件回调函数的功能,即 Handler。Handler 的类型如下图所示,是一个接口,包含了 Add、Update、Delete 三类方法,我们只需要实现下图所示的三个方法,便可以实现增删改三类事件的回调。

我在 handlers 文件夹下的 podhandler.go 中实现了针对这三个事件的回调,代码如下:
1 | package handlers |
为了演示简单,我没有在事件中做任何事情,只打印了资源名称。
在完成回调注册后,便可以使用 informer.Run(wait.NeverStop) 来启动 Informer,wait.NeverStop 是一个管道操作,用来阻塞住协程不要退出。因此,由于 Informer 是基于协程的,在主程序中,还需要写一个 select{},来将主程序卡住,避免 Informer 还未启动好,主程序就结束退出了。
我们来看一下程序运行效果。
首先,在我的集群的 default NS 下,只有一个pod。

我们运行程序后,可以看到,在 Add 事件回调中,打印出该 pod 的名字。

此时,我们再创建一个 pod。

可以看到,监听到了 Add 和 Update 事件,并触发了对应的回调。
这种基础的 Informer 只能绑定一个 Handler。假设对于 pod 的监听事件,我们想创建两套 Handler,分别在回调中处理不同的业务,此时就只能创建两个 Informer 来分别绑定。这样相当于与 API Server 建立了两条链路,加大了资源开销。于是 client-go 中,又提供了 SharedInformer 的概念。
SharedInformer
SharedInformer 可以理解为是共享链路的 Informer,它可以针对一个监听资源,添加多个 Handler,我们来看一下代码。
1 | type NewPodHandler struct { |
首先,我们在 podhandler.go 中,新加一个 NewPodHandler。之后,SharedInformer 这样写:
1 | client := config.NewK8sConfig().InitRestConfig().InitClientSet() |
SharedInformer 相比 Informer 多了一个 AddEventHandler 方法,我们可以多次使用该方法来添加多个 Handler。最后看一下效果。

可以看到,启动后,两个 Handler 的 Add 回调都被触发了。
测试到这,可能很多同学还有新的需求,那就是,我们能否让监听的多个资源共享一条链路呢?答案是有的,下面要讲的 SharedInformerFactory 就可以满足我们的需求。
SharedInformerFactory
SharedInformerFactory 从命名来看,它是 SharedInformer 的一个工厂,也就是说在工厂里有很多生产线,可以生产监听不同资源的 SharedInformer,但最后这些产品想要出厂,则必须经过工厂大门,因此它们是共享同一个大门的(链路)的。
了解了 SharedInformerFactory 的作用后,我们还是回到代码实践上。
首先,为了演示多资源,我们再新建一个 Service Handler,用于做 Service 资源的事件回调。
1 | package handlers |
之后开始写 SharedInformerFactory 代码。
1 | client := config.NewK8sConfig().InitRestConfig().InitClientSet() |
可以看到,在代码中,创建了pod 和 svc 两个 Informer,并使用同一个 fact 完成了启动监听。看一下运行效果:

可以看到两个资源的回调都被触发了。
在上面的代码中,我们一直在演示 Watch,接下来,我们演示一下 Lister。先看代码:
1 | fact := informers.NewSharedInformerFactoryWithOptions(client, 0, informers.WithNamespace("default")) |
在学习前面的理论时,我们知道 Informer 的 List 操作是在本地缓存中完成,因此上面的代码中,fact 的启动做了一点修改,加了一个 fact.WaitForCacheSync 方法,用于等待本地缓存的数据完成同步。否则在调用 List 的时候,很有可能返回的是空值。
缓存同步好后,直接使用第 10 行的代码,即可完成 List 操作。看一下实际效果:

可以看到 List 操作成功返回了 pod 列表。
最后介绍一下,SharedInformerFactory 通过 GVR 来创建 Informer。还是先上代码:
1 | fact := informers.NewSharedInformerFactoryWithOptions(client, 0, informers.WithNamespace("default")) |
可以看到,在创建 Informer 时,可以使用 ForResource 方法进行创建。在设置监听事件时,你可以像之前的代码一样,传入具体的 Handler。但由于在这里,我用不到事件回调,我只是想用 Informer 的 List 功能,因此也可以像我一样传入 &cache.ResourceEventHandlerFuncs{} 这样一个空的 Handler。最后看一下效果:

可以看到,效果和之前是一样的。
总结
本节课,我讲述了 client-go 的另一种进阶玩法——Informer 机制。并从什么是 List && Watch 开始,使用代码为你演示了普通 Informer、进阶版的 SharedInformer 以及高阶版的 SharedInformerFactory的区别。我在课程中展示的代码,已经上传到了 GitHub,链接为:https://github.com/xingyunyang01/Geek/tree/main/watch

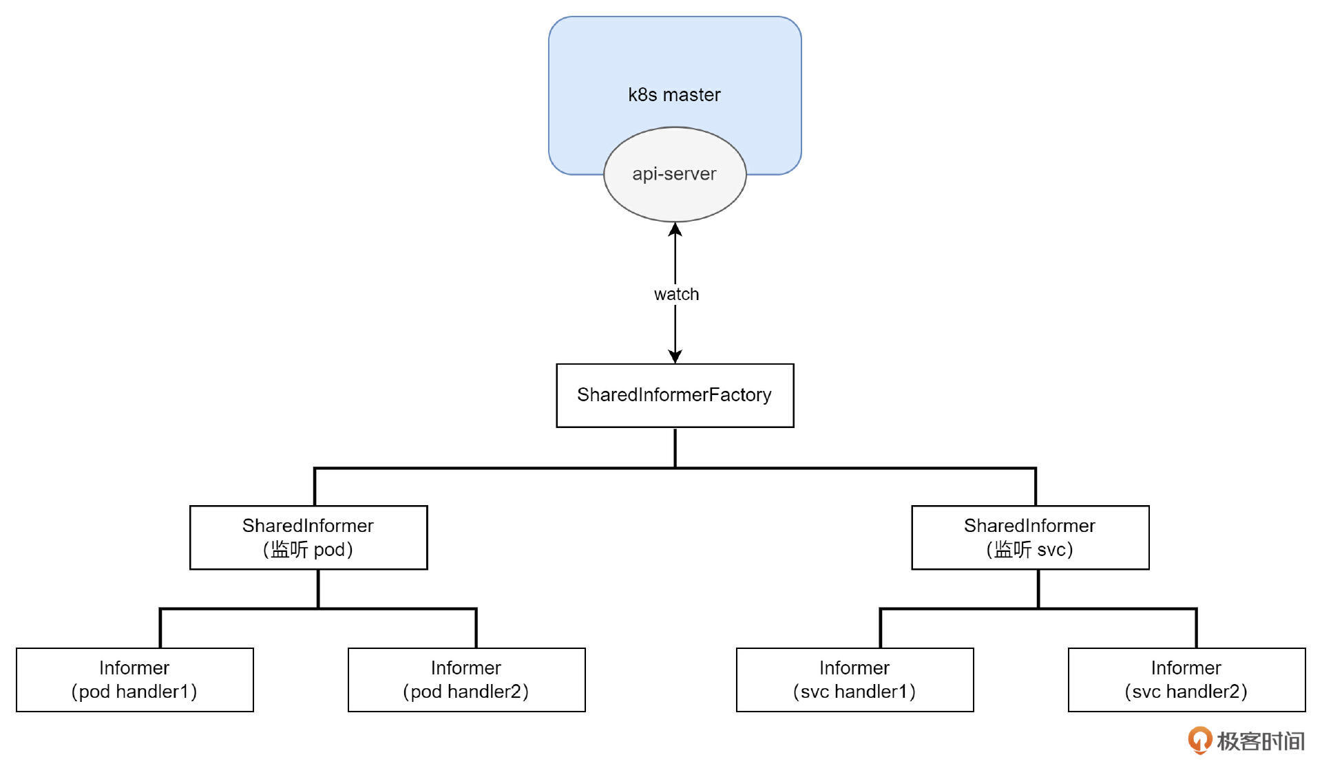
下面我用一张图,为你总结了一下今天的知识。在图中,最底层的是 Informer,对于单资源,如果想使用多个 Handler,需要创建多个 Informer。SharedInformer 解决了这一点,它允许一个资源绑定多个 Handler。而 SharedInformerFactory 在这个基础上又做了升级,它可以监听多个资源。不得不感叹,Kubernetes 在减轻 API Server 访问压力这一块的设计真的费心了。
讲到这里,再为你补充一点课外知识。在类似 Kubernetes 资源管理系统的前后端分离架构中,使用 REST API 进行通信时,Informer 机制可以结合 WebSocket 技术,实现前端资源列表的动态刷新。例如,当用户打开 Pod 列表页面时,如果底层 Kubernetes 集群中的某个 Pod 被删除,页面会自动更新显示最新状态,无需用户手动刷新。这种设计显著提升了数据同步的实时性和用户体验的流畅度。
这一方面得益于 Informer Watch 机制,能实时获取资源的最新状态,另一方面得益于 WebSocket 的全双工通信机制。使用 WebSocket 建立客户端和服务器之间的连接后,可以由服务器主动向客户端发送消息,因此当资源状态发生变化后,可以通知前端更新显示。
思考题
SharedInformerFactory 可以使用 GVR 来创建 Informer,那我们是否能够结合上一小节的 RestMapper,实现当用户传入 resource = pods 时,创建出监听 pod 的 Informer 呢?
欢迎你在留言区展示你的思考和测试结果,我们一起来讨论。如果你觉得这节课的内容对你有帮助的话,也欢迎你分享给其他朋友,我们下节课再见!