你好,我是孔令飞,今天我们来聊聊Go项目开发中常用的设计模式。
在软件开发中,经常会遇到各种各样的编码场景,这些场景往往重复发生,因此具有典型性。针对这些典型场景,我们可以自己编码解决,也可以采取更为省时省力的方式:直接采用设计模式。
设计模式是啥呢?简单来说,就是将软件开发中需要重复性解决的编码场景,按最佳实践的方式抽象成一个模型,模型描述的解决方法就是设计模式。使用设计模式,可以使代码更易于理解,保证代码的重用性和可靠性。
在软件领域,GoF(四人帮,全拼 Gang of Four)首次系统化提出了3大类、共25种可复用的经典设计方案,来解决常见的软件设计问题,为可复用软件设计奠定了一定的理论基础。
从总体上说,这些设计模式可以分为创建型模式、结构型模式、行为型模式3大类,用来完成不同的场景。这一讲,我会介绍几个在Go项目开发中比较常用的设计模式,帮助你用更加简单快捷的方法应对不同的编码场景。其中,简单工厂模式、抽象工厂模式和工厂方法模式都属于工厂模式,我会把它们放在一起讲解。
创建型模式 首先来看创建型模式(Creational Patterns),它提供了一种在创建对象的同时隐藏创建逻辑 的方式,而不是使用 new 运算符直接实例化对象。
这种类型的设计模式里,单例模式和工厂模式(具体包括简单工厂模式、抽象工厂模式和工厂方法模式三种)在Go项目开发中比较常用。我们先来看单例模式。
单例模式 单例模式(Singleton Pattern),是最简单的一个模式 。在Go中,单例模式指的是全局只有一个实例,并且它负责创建自己的对象。单例模式不仅有利于减少内存开支,还有减少系统性能开销、防止多个实例产生冲突等优点。
因为单例模式保证了实例的全局唯一性,而且只被初始化一次,所以比较适合全局共享一个实例,且只需要被初始化一次的场景 ,例如数据库实例、全局配置、全局任务池等。
单例模式又分为饿汉方式 和懒汉方式 。饿汉方式指全局的单例实例在包被加载时创建,而懒汉方式指全局的单例实例在第一次被使用时创建。你可以看到,这种命名方式非常形象地体现了它们不同的特点。
接下来,我就来分别介绍下这两种方式。先来看饿汉方式 。
下面是一个饿汉方式的单例模式代码:
1 2 3 4 5 6 7 8 9 10 package singleton type singleton struct { } var ins *singleton = &singleton{} func GetInsOr() *singleton { return ins }
你需要注意,因为实例是在包被导入时初始化的,所以如果初始化耗时,会导致程序加载时间比较长。
懒汉方式是开源项目中使用最多的 ,但它的缺点是非并发安全,在实际使用时需要加锁。以下是懒汉方式不加锁的一个实现:
1 2 3 4 5 6 7 8 9 10 11 12 13 14 package singleton type singleton struct { } var ins *singleton func GetInsOr() *singleton { if ins == nil { ins = &singleton{} } return ins }
可以看到,在创建ins时,如果 ins==nil,就会再创建一个ins实例,这时候单例就会有多个实例。
为了解决懒汉方式非并发安全的问题,需要对实例进行加锁,下面是带检查锁的一个实现:
1 2 3 4 5 6 7 8 9 10 11 12 13 14 15 16 17 18 import "sync" type singleton struct { } var ins *singleton var mu sync.Mutex func GetIns() *singleton { if ins == nil { mu.Lock() if ins == nil { ins = &singleton{} } mu.Unlock() } return ins }
上述代码只有在创建时才会加锁,既提高了代码效率,又保证了并发安全。
除了饿汉方式和懒汉方式,在Go开发中,还有一种更优雅的实现方式,我建议你采用这种方式,代码如下:
1 2 3 4 5 6 7 8 9 10 11 12 13 14 15 16 17 18 package singleton import ( "sync" ) type singleton struct { } var ins *singleton var once sync.Once func GetInsOr() *singleton { once.Do(func() { ins = &singleton{} }) return ins }
使用once.Do可以确保ins实例全局只被创建一次,once.Do函数还可以确保当同时有多个创建动作时,只有一个创建动作在被执行。
另外,IAM应用中大量使用了单例模式,如果你想了解更多单例模式的使用方式,可以直接查看IAM项目代码。IAM中单例模式有 GetStoreInsOr 、GetEtcdFactoryOr 、GetMySQLFactoryOr 、GetCacheInsOr 等。
工厂模式 工厂模式(Factory Pattern)是面向对象编程中的常用模式。在Go项目开发中,你可以通过使用多种不同的工厂模式,来使代码更简洁明了。Go中的结构体,可以理解为面向对象编程中的类,例如 Person结构体(类)实现了Greet方法。
1 2 3 4 5 6 7 8 type Person struct { Name string Age int } func (p Person) Greet() { fmt.Printf("Hi! My name is %s", p.Name) }
有了Person“类”,就可以创建Person实例。我们可以通过简单工厂模式、抽象工厂模式、工厂方法模式这三种方式,来创建一个Person实例。
这三种工厂模式中,简单工厂模式 是最常用、最简单的。它就是一个接受一些参数,然后返回Person实例的函数:
1 2 3 4 5 6 7 8 9 10 11 12 13 14 15 type Person struct { Name string Age int } func (p Person) Greet() { fmt.Printf("Hi! My name is %s", p.Name) } func NewPerson(name string, age int) *Person { return &Person{ Name: name, Age: age, } }
和p:=&Person {}这种创建实例的方式相比,简单工厂模式可以确保我们创建的实例具有需要的参数,进而保证实例的方法可以按预期执行。例如,通过NewPerson创建Person实例时,可以确保实例的name和age属性被设置。
再来看**抽象工厂模式,**它和简单工厂模式的唯一区别,就是它返回的是接口而不是结构体。
通过返回接口,可以在你不公开内部实现的情况下,让调用者使用你提供的各种功能 ,例如:
1 2 3 4 5 6 7 8 9 10 11 12 13 14 15 16 17 18 19 20 type Person interface { Greet() } type person struct { name string age int } func (p person) Greet() { fmt.Printf("Hi! My name is %s", p.name) } // Here, NewPerson returns an interface, and not the person struct itself func NewPerson(name string, age int) Person { return person{ name: name, age: age, } }
上面这个代码,定义了一个不可导出的结构体person,在通过NewPerson创建实例的时候返回的是接口,而不是结构体。
通过返回接口,我们还可以实现多个工厂函数,来返回不同的接口实现 ,例如:
1 2 3 4 5 6 7 8 9 10 11 12 13 14 15 16 17 18 19 20 21 22 23 24 25 26 27 28 // We define a Doer interface, that has the method signature // of the `http.Client` structs `Do` method type Doer interface { Do(req *http.Request) (*http.Response, error) } // This gives us a regular HTTP client from the `net/http` package func NewHTTPClient() Doer { return &http.Client{} } type mockHTTPClient struct{} func (*mockHTTPClient) Do(req *http.Request) (*http.Response, error) { // The `NewRecorder` method of the httptest package gives us // a new mock request generator res := httptest.NewRecorder() // calling the `Result` method gives us // the default empty *http.Response object return res.Result(), nil } // This gives us a mock HTTP client, which returns // an empty response for any request sent to it func NewMockHTTPClient() Doer { return &mockHTTPClient{} }
NewHTTPClient和NewMockHTTPClient都返回了同一个接口类型Doer,这使得二者可以互换使用。当你想测试一段调用了Doer接口Do方法的代码时,这一点特别有用。因为你可以使用一个Mock的HTTP客户端,从而避免了调用真实外部接口可能带来的失败。
来看个例子,假设我们想测试下面这段代码:
1 2 3 4 5 6 7 8 9 10 11 12 13 func QueryUser(doer Doer) error { req, err := http.NewRequest("Get", "http://iam.api.marmotedu.com:8080/v1/secrets", nil) if err != nil { return err } _, err := doer.Do(req) if err != nil { return err } return nil }
其测试用例为:
1 2 3 4 5 6 func TestQueryUser(t *testing.T) { doer := NewMockHTTPClient() if err := QueryUser(doer); err != nil { t.Errorf("QueryUser failed, err: %v", err) } }
另外,在使用简单工厂模式和抽象工厂模式返回实例对象时,都可以返回指针。例如,简单工厂模式可以这样返回实例对象:
1 2 3 4 return &Person{ Name: name, Age: age }
抽象工厂模式可以这样返回实例对象:
1 2 3 4 return &person{ name: name, age: age }
在实际开发中,我建议返回非指针的实例,因为我们主要是想通过创建实例,调用其提供的方法,而不是对实例做更改。如果需要对实例做更改,可以实现SetXXX的方法。通过返回非指针的实例,可以确保实例的属性,避免属性被意外/任意修改。
在简单工厂模式 中,依赖于唯一的工厂对象,如果我们需要实例化一个产品,就要向工厂中传入一个参数,获取对应的对象;如果要增加一种产品,就要在工厂中修改创建产品的函数。这会导致耦合性过高,这时我们就可以使用工厂方法模式 。
在工厂方法模式 中,依赖工厂函数,我们可以通过实现工厂函数来创建多种工厂,将对象创建从由一个对象负责所有具体类的实例化,变成由一群子类来负责对具体类的实例化,从而将过程解耦。
下面是工厂方法模式 的一个代码实现:
1 2 3 4 5 6 7 8 9 10 11 12 13 type Person struct { name string age int } func NewPersonFactory(age int) func(name string) Person { return func(name string) Person { return Person{ name: name, age: age, } } }
然后,我们可以使用此功能来创建具有默认年龄的工厂:
1 2 3 4 5 newBaby := NewPersonFactory(1) baby := newBaby("john") newTeenager := NewPersonFactory(16) teen := newTeenager("jill")
结构型模式 我已经向你介绍了单例模式、工厂模式这两种创建型模式,接下来我们来看结构型模式(Structural Patterns),它的特点是关注类和对象的组合 。这一类型里,我想详细讲讲策略模式和模板模式。
策略模式 策略模式(Strategy Pattern)定义一组算法,将每个算法都封装起来,并且使它们之间可以互换。
在什么时候,我们需要用到策略模式呢?
在项目开发中,我们经常要根据不同的场景,采取不同的措施,也就是不同的策略 。比如,假设我们需要对a、b 这两个整数进行计算,根据条件的不同,需要执行不同的计算方式。我们可以把所有的操作都封装在同一个函数中,然后通过 if ... else ... 的形式来调用不同的计算方式,这种方式称之为硬编码 。
在实际应用中,随着功能和体验的不断增长,我们需要经常添加/修改策略,这样就需要不断修改已有代码,不仅会让这个函数越来越难维护,还可能因为修改带来一些bug。所以为了解耦,需要使用策略模式,定义一些独立的类来封装不同的算法,每一个类封装一个具体的算法(即策略)。
下面是一个实现策略模式的代码:
1 2 3 4 5 6 7 8 9 10 11 12 13 14 15 16 17 18 19 20 21 22 23 24 25 26 27 28 29 30 31 32 33 34 35 36 37 package strategy // 策略模式 // 定义一个策略类 type IStrategy interface { do(int, int) int } // 策略实现:加 type add struct{} func (*add) do(a, b int) int { return a + b } // 策略实现:减 type reduce struct{} func (*reduce) do(a, b int) int { return a - b } // 具体策略的执行者 type Operator struct { strategy IStrategy } // 设置策略 func (operator *Operator) setStrategy(strategy IStrategy) { operator.strategy = strategy } // 调用策略中的方法 func (operator *Operator) calculate(a, b int) int { return operator.strategy.do(a, b) }
在上述代码中,我们定义了策略接口 IStrategy,还定义了 add 和 reduce 两种策略。最后定义了一个策略执行者,可以设置不同的策略,并执行,例如:
1 2 3 4 5 6 7 8 9 10 11 func TestStrategy(t *testing.T) { operator := Operator{} operator.setStrategy(&add{}) result := operator.calculate(1, 2) fmt.Println("add:", result) operator.setStrategy(&reduce{}) result = operator.calculate(2, 1) fmt.Println("reduce:", result) }
可以看到,我们可以随意更换策略,而不影响Operator的所有实现。
模板模式 模板模式 (Template Pattern)定义一个操作中算法的骨架,而将一些步骤延迟到子类中。这种方法让子类在不改变一个算法结构的情况下,就能重新定义该算法的某些特定步骤。
简单来说,模板模式就是将一个类中能够公共使用的方法放置在抽象类中实现,将不能公共使用的方法作为抽象方法,强制子类去实现,这样就做到了将一个类作为一个模板,让开发者去填充需要填充的地方。
以下是模板模式的一个实现:
1 2 3 4 5 6 7 8 9 10 11 12 13 14 15 16 17 18 19 20 21 22 23 24 25 26 27 28 29 30 31 32 33 34 35 36 37 38 39 40 41 42 43 44 45 46 47 48 package template import "fmt" type Cooker interface { fire() cooke() outfire() } // 类似于一个抽象类 type CookMenu struct { } func (CookMenu) fire() { fmt.Println("开火") } // 做菜,交给具体的子类实现 func (CookMenu) cooke() { } func (CookMenu) outfire() { fmt.Println("关火") } // 封装具体步骤 func doCook(cook Cooker) { cook.fire() cook.cooke() cook.outfire() } type XiHongShi struct { CookMenu } func (*XiHongShi) cooke() { fmt.Println("做西红柿") } type ChaoJiDan struct { CookMenu } func (ChaoJiDan) cooke() { fmt.Println("做炒鸡蛋") }
这里来看下测试用例:
1 2 3 4 5 6 7 8 9 10 11 func TestTemplate(t *testing.T) { // 做西红柿 xihongshi := &XiHongShi{} doCook(xihongshi) fmt.Println("\n=====> 做另外一道菜") // 做炒鸡蛋 chaojidan := &ChaoJiDan{} doCook(chaojidan) }
行为型模式 然后,让我们来看最后一个类别,行为型模式(Behavioral Patterns),它的特点是关注对象之间的通信 。这一类别的设计模式中,我们会讲到代理模式和选项模式。
代理模式 代理模式 (Proxy Pattern),可以为另一个对象提供一个替身或者占位符,以控制对这个对象的访问。
以下代码是一个代理模式的实现:
1 2 3 4 5 6 7 8 9 10 11 12 13 14 15 16 17 18 19 20 21 22 23 24 25 26 27 28 29 30 31 32 33 34 35 36 package proxy import "fmt" type Seller interface { sell(name string) } // 火车站 type Station struct { stock int //库存 } func (station *Station) sell(name string) { if station.stock > 0 { station.stock-- fmt.Printf("代理点中:%s买了一张票,剩余:%d \n", name, station.stock) } else { fmt.Println("票已售空") } } // 火车代理点 type StationProxy struct { station *Station // 持有一个火车站对象 } func (proxy *StationProxy) sell(name string) { if proxy.station.stock > 0 { proxy.station.stock-- fmt.Printf("代理点中:%s买了一张票,剩余:%d \n", name, proxy.station.stock) } else { fmt.Println("票已售空") } }
上述代码中,StationProxy代理了Station,代理类中持有被代理类对象,并且和被代理类对象实现了同一接口。
选项模式 选项模式(Options Pattern)也是Go项目开发中经常使用到的模式,例如,grpc/grpc-go的NewServer 函数,uber-go/zap包的New 函数都用到了选项模式。使用选项模式,我们可以创建一个带有默认值的struct变量,并选择性地修改其中一些参数的值。
在Python语言中,创建一个对象时,可以给参数设置默认值,这样在不传入任何参数时,可以返回携带默认值的对象,并在需要时修改对象的属性。这种特性可以大大简化开发者创建一个对象的成本,尤其是在对象拥有众多属性时。
而在Go语言中,因为不支持给参数设置默认值,为了既能够创建带默认值的实例,又能够创建自定义参数的实例,不少开发者会通过以下两种方法来实现:
第一种方法,我们要分别开发两个用来创建实例的函数,一个可以创建带默认值的实例,一个可以定制化创建实例。
1 2 3 4 5 6 7 8 9 10 11 12 13 14 15 16 17 18 19 20 21 22 23 24 25 26 27 28 29 30 31 32 33 34 package options import ( "time" ) const ( defaultTimeout = 10 defaultCaching = false ) type Connection struct { addr string cache bool timeout time.Duration } // NewConnect creates a connection. func NewConnect(addr string) (*Connection, error) { return &Connection{ addr: addr, cache: defaultCaching, timeout: defaultTimeout, }, nil } // NewConnectWithOptions creates a connection with options. func NewConnectWithOptions(addr string, cache bool, timeout time.Duration) (*Connection, error) { return &Connection{ addr: addr, cache: cache, timeout: timeout, }, nil }
使用这种方式,创建同一个Connection实例,却要实现两个不同的函数,实现方式很不优雅。
另外一种方法相对优雅些。我们需要创建一个带默认值的选项,并用该选项创建实例:
1 2 3 4 5 6 7 8 9 10 11 12 13 14 15 16 17 18 19 20 21 22 23 24 25 26 27 28 29 30 31 32 33 34 35 36 37 package options import ( "time" ) const ( defaultTimeout = 10 defaultCaching = false ) type Connection struct { addr string cache bool timeout time.Duration } type ConnectionOptions struct { Caching bool Timeout time.Duration } func NewDefaultOptions() *ConnectionOptions { return &ConnectionOptions{ Caching: defaultCaching, Timeout: defaultTimeout, } } // NewConnect creates a connection with options. func NewConnect(addr string, opts *ConnectionOptions) (*Connection, error) { return &Connection{ addr: addr, cache: opts.Caching, timeout: opts.Timeout, }, nil }
使用这种方式,虽然只需要实现一个函数来创建实例,但是也有缺点:为了创建Connection实例,每次我们都要创建ConnectionOptions,操作起来比较麻烦。
那么有没有更优雅的解决方法呢?答案当然是有的,就是使用选项模式来创建实例。以下代码通过选项模式实现上述功能:
1 2 3 4 5 6 7 8 9 10 11 12 13 14 15 16 17 18 19 20 21 22 23 24 25 26 27 28 29 30 31 32 33 34 35 36 37 38 39 40 41 42 43 44 45 46 47 48 49 50 51 52 53 54 55 56 57 58 59 60 61 62 package options import ( "time" ) type Connection struct { addr string cache bool timeout time.Duration } const ( defaultTimeout = 10 defaultCaching = false ) type options struct { timeout time.Duration caching bool } // Option overrides behavior of Connect. type Option interface { apply(*options) } type optionFunc func(*options) func (f optionFunc) apply(o *options) { f(o) } func WithTimeout(t time.Duration) Option { return optionFunc(func(o *options) { o.timeout = t }) } func WithCaching(cache bool) Option { return optionFunc(func(o *options) { o.caching = cache }) } // Connect creates a connection. func NewConnect(addr string, opts ...Option) (*Connection, error) { options := options{ timeout: defaultTimeout, caching: defaultCaching, } for _, o := range opts { o.apply(&options) } return &Connection{ addr: addr, cache: options.caching, timeout: options.timeout, }, nil }
在上面的代码中,首先我们定义了options结构体,它携带了timeout、caching两个属性。接下来,我们通过NewConnect创建了一个连接,NewConnect函数中先创建了一个带有默认值的options结构体变量,并通过调用
1 2 3 for _, o := range opts { o.apply(&options) }
来修改所创建的options结构体变量。
需要修改的属性,是在NewConnect时,通过Option类型的选项参数传递进来的。可以通过WithXXX函数来创建Option类型的选项参数:WithTimeout、WithCaching。
Option类型的选项参数需要实现apply(*options)函数,结合WithTimeout、WithCaching函数的返回值和optionFunc的apply方法实现,可以知道o.apply(&options)其实就是把WithTimeout、WithCaching传入的参数赋值给options结构体变量,以此动态地设置options结构体变量的属性。
这里还有一个好处:我们可以在apply函数中自定义赋值逻辑,例如o.timeout = 100 * t。通过这种方式,我们会有更大的灵活性来设置结构体的属性。
选项模式有很多优点,例如:支持传递多个参数,并且在参数发生变化时保持兼容性;支持任意顺序传递参数;支持默认值;方便扩展;通过WithXXX的函数命名,可以使参数意义更加明确,等等。
不过,为了实现选项模式,我们增加了很多代码,所以在开发中,要根据实际场景选择是否使用选项模式。选项模式通常适用于以下场景:
结构体参数很多,创建结构体时,我们期望创建一个携带默认值的结构体变量,并选择性修改其中一些参数的值。 结构体参数经常变动,变动时我们又不想修改创建实例的函数。例如:结构体新增一个retry参数,但是又不想在NewConnect入参列表中添加retry int这样的参数声明。 如果结构体参数比较少,可以慎重考虑要不要采用选项模式。
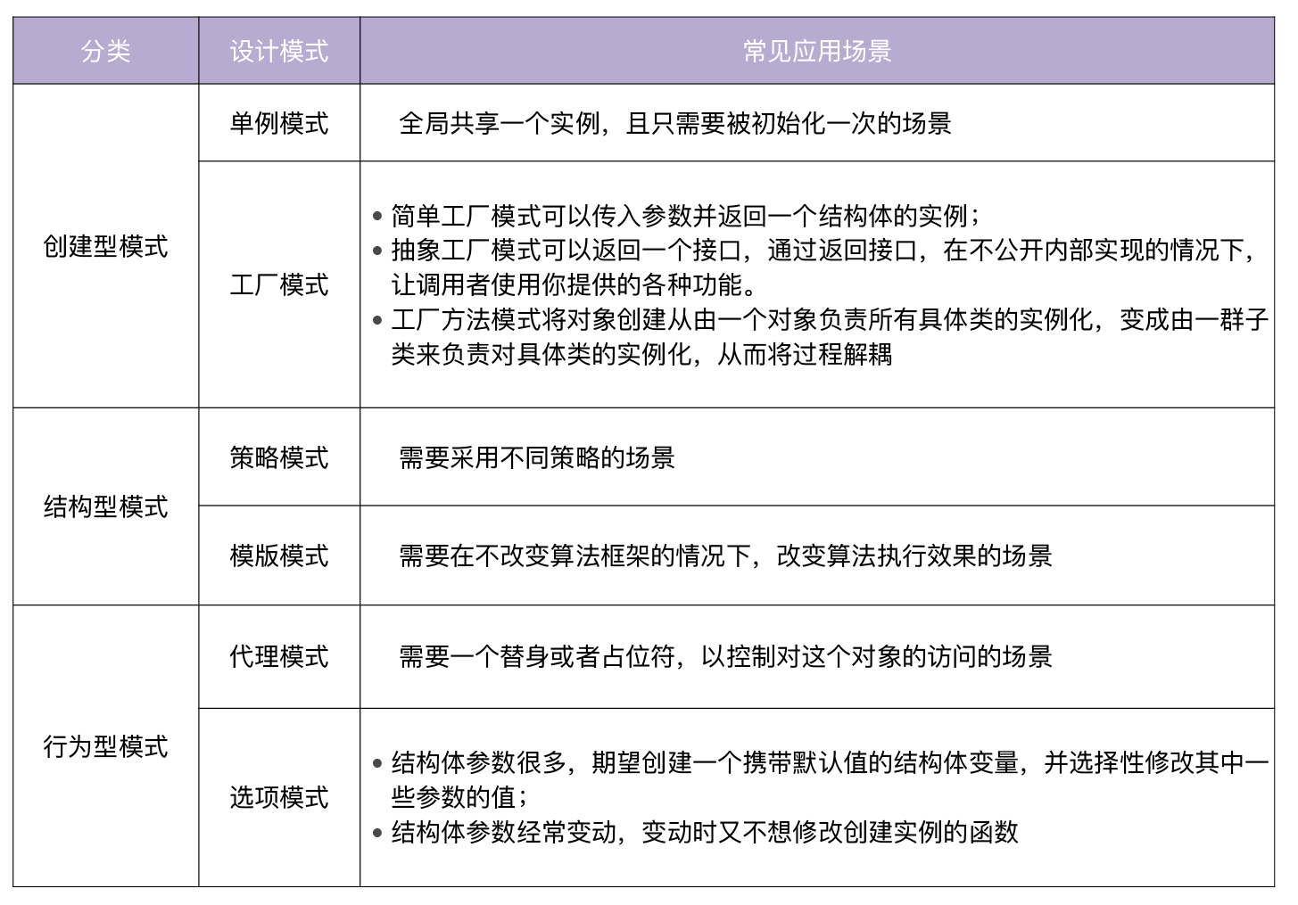
总结 设计模式,是业界沉淀下来的针对特定场景的最佳解决方案。在软件领域,GoF首次系统化提出了3大类设计模式:创建型模式、结构型模式、行为型模式。
这一讲,我介绍了Go项目开发中6种常用的设计模式。每种设计模式解决某一类场景,我给你总结成了一张表格,你可以根据自己的需要进行选择。
课后练习 你当前开发的项目中,哪些可以用单例模式、工厂模式、选项模式来重新实现呢?如果有的话,我建议你试着重写下这部分代码。 除了这一讲我们学习的 6 种设计模式之外,你还用过其他的设计模式吗?欢迎你在留言区和我分享下你的经验,或者你踩过的坑。 欢迎你在留言区与我交流讨论,我们下一讲见。