你好,我是苏杰。今天我们来聊聊有关人和团队的话题。随着产品长大、用户多样,对应的团队里,单个产品经理也就独木难支,必须组建团队了。
另一方面,当你在职场打拼几年之后,随着负责的事情越来越大、越来越多,总会面临要找帮手、招人的问题,在这门课的主题下,我们把它具象化为招聘产品经理的问题。这里的招聘,可以泛化理解为:工作中需要和产品经理合作,应该如何判断对方是否靠谱?如何合作愉快?
先讲个故事,在2018年,我遇到了一个初创公司,他们想找一个产品负责人来做整个产品的设计、规划和一些业务判断。这个CEO没有大公司的工作经历,对大厂有点盲目信任,于是,他花了很多钱,招了一个很薪水很高的某厂产品总监。
这个产品总监虽然人很靠谱,在大厂时的绩效也不错,但来到初创公司之后完全水土不服。他在大公司是产品专家,做的是某一个成熟业务的迭代优化,从没做过新业务。而初创团队需要的从0到1的业务能力,他并不具备。于是过了几个月,双方不欢而散了。
这个找错人的故事很典型。那么知道要找哪种产品经理了,还会碰到什么问题?比如找不到、不知道怎么面试、不知道如何说服产品经理加入团队、或者入职之后用不好等等。
接下来我将用“析、找、面、 用”四个字来破解这些难题,今天,我们先讲前两个字。
析:分析自己需要哪种产品经理
经常有人问我,自己需不需要找一个产品合伙人,应该找一个产品总监、高级产品经理,还是产品新人?这显然没有统一的答案,我们应该实事求是,分析清楚自己的需求,再匹配市场上已有的产品经理种类。
首先是分析自己的业务需求。我们要意识到对于不同的业务,产品的重要性差异很大。像社交产品、直播 App、效率工具等产品,产品设计的好坏直接决定了项目的成败。而如自媒体、餐馆的管理后台等产品(这里指狭义的 IT 系统),在整个产品系统中只起到辅助的作用,相对没那么重要,也就不必聘请高级的产品经理负责。因此,业务需求决定了核心团队是否应该有一个产品合伙人。
然后,我们要根据当前要解决的问题来匹配不同的产品经理。这些问题需要从团队整体状况到具体产品经理岗位的状况,自上而下地进行思考。它们包括但不限于:团队是否无法对产品方向进行判断?团队中有没有人能独立承担产品设计、需求管理?团队是否缺少把成熟想法开发上线的骨干?团队是否需要有人跟进细节、负责落地执行?这些问题都需要我们认真思考一下。
分析完了自己的需求,接下来就要看供给侧了。市场上有大量的产品经理,他们都有哪些种类呢?
最简单的方法是,看看成熟的大公司是如何定义产品经理层级的。我研究过不少公司的定义方法,发现了两套看起来不同但本质相似的定义思路。
第一类,按照“能力”来划分。它把产品经理的能力划分为六部分,即需求把握、方案设计、推动能力、决策能力、业务/技术理解以及领导力。然后对产品经理的每种能力进行打分,综合得分越高,产品经理的层级也就越高。你可以试着按照产品经理能力模型给团队打个分,这样就可以看出团队的短板在哪里了。
第二类,按照“结果”来划分,也就是按产品经理能负责多大的事情来划分。低层级的产品经理,只能优化模块和功能;高级一些的可以独立负责完整的产品;再高级一些的可以负责新业务,做战略决策;顶级的产品经理,可以“无中生有”地创造出下一代产品。
这两种截然不同的层级体系,背后的逻辑其实是相通的,因为产品经理“能力”多大,就可以负责多大的事情。
如果你的团队管理成熟度还不高,那我的建议是采用第二类层级划分方法。因为业务相对还没成熟,岗位也没定型,很难清晰定义究竟需要什么样的能力。我们需要的是能帮团队“扛事”的人,所以,需要扛多大的事,就去找对应的什么级别的人。
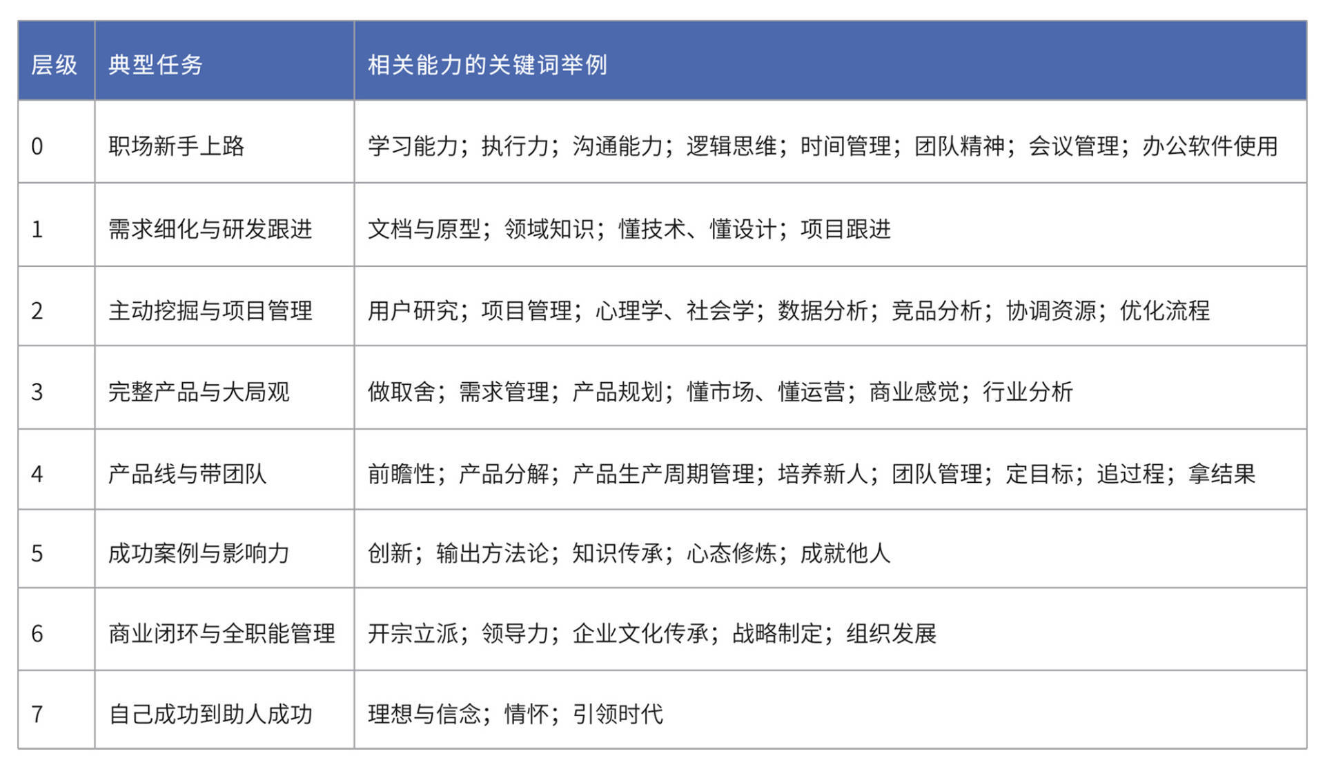
那么,按照这个思路,产品经理具体可以划分为多少个层级呢?我在《人人都是产品经理(思维版)》里,把产品经理分为 8 个层级,我把表格放在了文档里。我们应该重点关注第 1~5 层的产品经理。

第1~5层产品经理分别对应负责着:做功能、管项目、背目标、带业务、探方向。
对应这张表,再结合上文所分析的业务需求,我们基本就可以判断自己究竟想要一个什么样的产品经理了。
除了参考其他公司产品经理层级划分的分类方式,对于很重要的产品经理,我们还有一种分类方式:“防守型”和“进攻型”的产品经理。当一个产品经理成长到能负责一个完整产品之后,就会产生这种分化。
防守型产品经理常见于大公司里。这些大公司家大业大,这类产品经理往往负责某个成熟业务的某一部分,他可能是某方面的专才,比如电商供应链系统、营销系统,等等,他可以把负责的产品不断优化。
进攻型产品经理在大公司的占比很少,毕竟大公司中全新的内部业务本来就少。这种业务复杂度不高,但难度很大,需要在开放的市场里做调研、选择机会、制定策略,用最低的成本完成验证和冷启动。
这两种产品经理的差异,也类似于“渐进式创新”和“颠覆式创新”的区别。前者更偏向于沟通、管理,对某个领域有长期积累;后者更全能,更需要快速学习和独立思考的能力,因为他需要在复杂的市场里摸索出一个可行的商业模式。
现在,请你再回顾一下这一节开始讲的故事:那位 CEO 花了很多钱,招了一位产品总监,最后发现完全水土不服。背后的原因就是上面提到的,他需要的其实是一个能够实现产品从0到1突破的进攻型产品经理,但实际却招了一个防守专家,结果就可想而知了。
想清楚要什么人以后,下一步就是“找”。
找:通过什么渠道找到候选人
第一类:公共平台,最大的特点是适合找初级岗位。
我们可以在招聘网站发布信息,如拉勾、Boss 直聘、猎聘、智联、前程无忧等,这些网站的好处是只要付费,就能拿到一堆简历,但缺点是简历质量未必高,所以更适合招聘初级岗位,而高级岗位通常在没有进入公开市场里就被消化掉了。
除了招聘平台以外,还有一些公共创作平台能为我们提供线索。我们可以通过自己认可的专业内容,寻找背后的作者。比如知乎的好答案、36氪或者产品经理专业网站的优秀文章,这种做法的好处是能特别精准地找到需要的人才,但缺点是对方未必搭理我们。
第二类:社交关系,最大的好处是基本上都能见着面聊一聊。
在职场社交平台里,可以通过关系、搜索等方式定向寻找,如脉脉、LinkedIn等;在通用社交平台里,可以通过自己的人脉,求助圈子内的 KOL 定向寻找,如微信、微博等。这类方式会有熟人做背书,通常候选人都愿意和你聊一聊。
我们还可以通过线下求助、求推荐的方式寻找,比如打电话给认识的大咖、让员工全员内推等。
如果你有一定的预算,还可以委托猎头推荐人选(和在公共招聘网站付费发布招聘信息的方式相比,猎头推荐的方式更接近通过社交关系内部寻找)。更好的做法是和一些靠谱的猎头建立起长期的良好互动。
还有一个渠道,你之前可能没有尝试过。其实你也可以让候选人推荐其他候选人。任何一个靠谱的候选人一定认识不少可能合适的人,即使他没有加入我们,我们也可以通过他的关系网寻找到其他候选人。
这几种方式的好处是有了人际关系、同事同学的背书,候选人信息更加真实可靠,但难点是招聘者需要较长时间经营关系,把自己塑造成一个靠谱的人。
第三类:另类渠道,要用好这个渠道,需要随机应变。
第一个另类渠道有个前提,那就是你有不拘一格的意识:“我要的候选人,何必是一个产品经理?”或许你可以在产品的核心用户中寻找潜力股。任何产品,总有一些愿意提意见、积极互动的用户,不妨试试他们有没有可能入职变成产品经理。这样的用户往往有热情,上手也比较快。
我们还可以招募靠谱的合作伙伴、供应商、客户等这些经常合作的人。由于双方有了信任基础,我们也可以考虑说服他们加入,但要注意综合评估对合作关系的伤害。挖竞争对手墙脚这个方式,除了让自己的实力增强,还可以让对手的实力降低,可谓一石二鸟。当然,我们也要提防对手用这招。挖墙脚的做法虽然听上去不够磊落,但在竞争激烈的商场中是普遍存在的。至于是否采用,我们要根据自己的切身情况来判断。
以上是我基于自身理解和经验做的整理。它并不是一个完整的渠道清单,而是为你提供一些启发性的参考。具体操作时,还是需要你灵活地进行选择。比如你想招产品合伙人,那么通过发布招聘信息是很难找到的,更靠谱的方式可能是请朋友或者猎头推荐。
总之,不管你怎么灵活地去找人,一定别忘了多回头看看、并不断修正第一步“析”的结论,时刻明确自己想要什么,多分析他们会出现在哪里,才能最终找到对的人。
找到合适的产品经理之后,接下来就是“面”和“用”。也就是如何面试产品经理,以及如何与产品经理更好地配合。为了保证你能更好地吸收这些内容,我会在下一讲再展开说它们。
小结
这一节,我们讲解了如何为团队招聘产品经理,我总结为“析找面用”四个字,并展开聊了前两个字。其中,“析”就是我们要分析自己的业务需求、需要什么层级的产品经理,以及需要防守型还是进攻型的候选人。“找”就是对于三大类招聘渠道——公共平台、社交关系、另类渠道,我们得注意灵活应用,接触更多的候选人。
其实,我们今天讲到的析、找,以及下节课要讲的面、用,不仅仅适用于产品经理的团队搭建。对于已经担负起团队管理职责的人,或者只是在某个项目中承担沟通协调任务的人来说,你在搭建团队的时候,不论是什么岗位,都可以用这四个字来步步为营,借助团队的力量,取得事情的成功。这是一个产品经理晋升到高阶岗位后,必须具备的能力,更是所有组织想要打好持久战的根本所在。
思考题
分析盘点一下你的团队现在是否缺产品经理,如果缺,你认为现在缺的是一个什么样的产品经理呢,又可以通过什么方式来找到合适的候选人?
欢迎你分享出来,与我和其他同学一起讨论。