你好,我是朱晔。今天,我和你分享的是,记录日志可能会踩的坑。

一些同学可能要说了,记录日志还不简单,无非是几个常用的API方法,比如debug、info、warn、error;但我就见过不少坑都是记录日志引起的,容易出错主要在于三个方面:

  • 日志框架众多,不同的类库可能会使用不同的日志框架,如何兼容是一个问题。
  • 配置复杂且容易出错。日志配置文件通常很复杂,因此有些开发同学会从其他项目或者网络上复制一份配置文件,但却不知道如何修改,甚至是胡乱修改,造成很多问题。比如,重复记录日志的问题、同步日志的性能问题、异步记录的错误配置问题。
  • 日志记录本身就有些误区,比如没考虑到日志内容获取的代价、胡乱使用日志级别等。

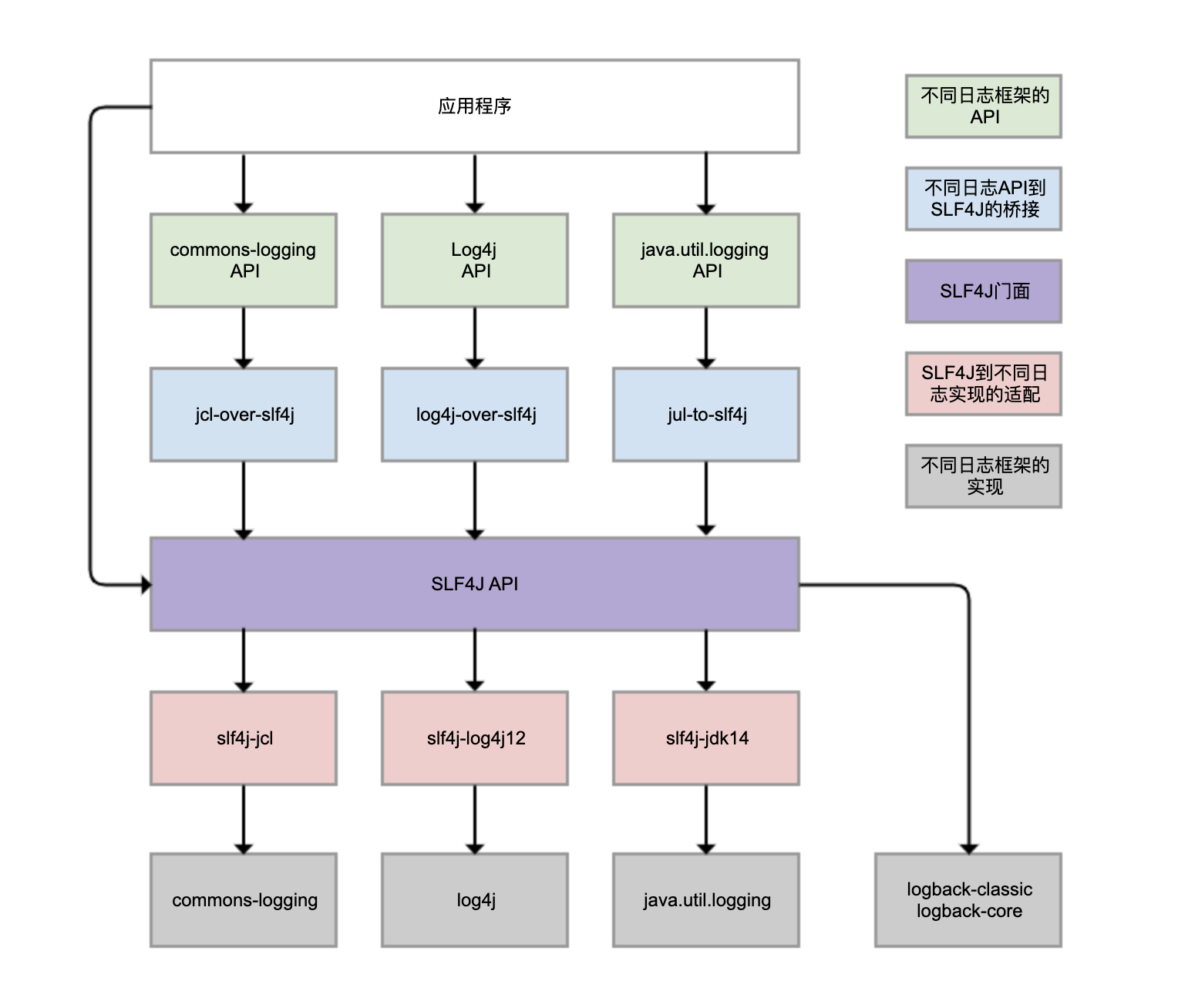
Logback、Log4j、Log4j2、commons-logging、JDK自带的java.util.logging等,都是Java体系的日志框架,确实非常多。而不同的类库,还可能选择使用不同的日志框架。这样一来,日志的统一管理就变得非常困难。为了解决这个问题,就有了SLF4J(Simple Logging Facade For Java),如下图所示:

SLF4J实现了三种功能:

  • 一是提供了统一的日志门面API,即图中紫色部分,实现了中立的日志记录API。
  • 二是桥接功能,即图中蓝色部分,用来把各种日志框架的API(图中绿色部分)桥接到SLF4J API。这样一来,即便你的程序中使用了各种日志API记录日志,最终都可以桥接到SLF4J门面API。
  • 三是适配功能,即图中红色部分,可以实现SLF4J API和实际日志框架(图中灰色部分)的绑定。SLF4J只是日志标准,我们还是需要一个实际的日志框架。日志框架本身没有实现SLF4J API,所以需要有一个前置转换。Logback就是按照SLF4J API标准实现的,因此不需要绑定模块做转换。

需要理清楚的是,虽然我们可以使用log4j-over-slf4j来实现Log4j桥接到SLF4J,也可以使用slf4j-log4j12实现SLF4J适配到Log4j,也把它们画到了一列,但是它不能同时使用它们,否则就会产生死循环。jcl和jul也是同样的道理。

虽然图中有4个灰色的日志实现框架,但我看到的业务系统使用最广泛的是Logback和Log4j,它们是同一人开发的。Logback可以认为是Log4j的改进版本,我更推荐使用。所以,关于日志框架配置的案例,我都会围绕Logback展开。

Spring Boot是目前最流行的Java框架,它的日志框架也用的是Logback。那,为什么我们没有手动引入Logback的包,就可以直接使用Logback了呢?

查看Spring Boot的Maven依赖树,可以发现spring-boot-starter模块依赖了spring-boot-starter-logging模块,而spring-boot-starter-logging模块又帮我们自动引入了logback-classic(包含了SLF4J和Logback日志框架)和SLF4J的一些适配器。其中,log4j-to-slf4j用于实现Log4j2 API到SLF4J的桥接,jul-to-slf4j则是实现java.util.logging API到SLF4J的桥接:

接下来,我就用几个实际的案例和你说说日志配置和记录这两大问题,顺便以Logback为例复习一下常见的日志配置。

为什么我的日志会重复记录?

日志重复记录在业务上非常常见,不但给查看日志和统计工作带来不必要的麻烦,还会增加磁盘和日志收集系统的负担。接下来,我和你分享两个重复记录的案例,同时帮助你梳理Logback配置的基本结构。

第一个案例是,logger配置继承关系导致日志重复记录。首先,定义一个方法实现debug、info、warn和error四种日志的记录:

1
2
3
4
5
6
7
8
9
10
11
12
@Log4j2
@RequestMapping("logging")
@RestController
public class LoggingController {
@GetMapping("log")
public void log() {
log.debug("debug");
log.info("info");
log.warn("warn");
log.error("error");
}
}

然后,使用下面的Logback配置:

  • 第11和12行设置了全局的日志级别为INFO,日志输出使用CONSOLE Appender。
  • 第3到7行,首先将CONSOLE Appender定义为ConsoleAppender,也就是把日志输出到控制台(System.out/System.err);然后通过PatternLayout定义了日志的输出格式。关于格式化字符串的各种使用方式,你可以进一步查阅官方文档
  • 第8到10行实现了一个Logger配置,将应用包的日志级别设置为DEBUG、日志输出同样使用CONSOLE Appender。
1
2
3
4
5
6
7
8
9
10
11
12
13
14
<?xml version="1.0" encoding="UTF-8" ?>
<configuration>
<appender name="CONSOLE" class="ch.qos.logback.core.ConsoleAppender">
<layout class="ch.qos.logback.classic.PatternLayout">
<pattern>[%d{yyyy-MM-dd HH:mm:ss.SSS}] [%thread] [%-5level] [%logger{40}:%line] - %msg%n</pattern>
</layout>
</appender>
<logger name="org.geekbang.time.commonmistakes.logging" level="DEBUG">
<appender-ref ref="CONSOLE"/>
</logger>
<root level="INFO">
<appender-ref ref="CONSOLE"/>
</root>
</configuration>

这段配置看起来没啥问题,但执行方法后出现了日志重复记录的问题:

从配置文件的第9和12行可以看到,CONSOLE这个Appender同时挂载到了两个Logger上,一个是我们定义的<logger>,一个是<root>,由于我们定义的<logger>继承自<root>,所以同一条日志既会通过logger记录,也会发送到root记录,因此应用package下的日志出现了重复记录。

后来我了解到,这个同学如此配置的初衷是实现自定义的logger配置,让应用内的日志暂时开启DEBUG级别的日志记录。其实,他完全不需要重复挂载Appender,去掉<logger>下挂载的Appender即可:

1
<logger name="org.geekbang.time.commonmistakes.logging" level="DEBUG"/>

如果自定义的<logger>需要把日志输出到不同的Appender,比如将应用的日志输出到文件app.log、把其他框架的日志输出到控制台,可以设置<logger>的additivity属性为false,这样就不会继承<root>的Appender了:

1
2
3
4
5
6
7
8
9
10
11
12
13
14
15
16
17
18
19
20
<?xml version="1.0" encoding="UTF-8" ?>
<configuration>
<appender name="FILE" class="ch.qos.logback.core.FileAppender">
<file>app.log</file>
<encoder class="ch.qos.logback.classic.encoder.PatternLayoutEncoder">
<pattern>[%d{yyyy-MM-dd HH:mm:ss.SSS}] [%thread] [%-5level] [%logger{40}:%line] - %msg%n</pattern>
</encoder>
</appender>
<appender name="CONSOLE" class="ch.qos.logback.core.ConsoleAppender">
<layout class="ch.qos.logback.classic.PatternLayout">
<pattern>[%d{yyyy-MM-dd HH:mm:ss.SSS}] [%thread] [%-5level] [%logger{40}:%line] - %msg%n</pattern>
</layout>
</appender>
<logger name="org.geekbang.time.commonmistakes.logging" level="DEBUG" additivity="false">
<appender-ref ref="FILE"/>
</logger>
<root level="INFO">
<appender-ref ref="CONSOLE" />
</root>
</configuration>

第二个案例是,错误配置LevelFilter造成日志重复记录。

一般互联网公司都会使用ELK三件套来统一收集日志,有一次我们发现Kibana上展示的日志有部分重复,一直怀疑是Logstash配置错误,但最后发现还是Logback的配置错误引起的。

这个项目的日志是这样配置的:在记录日志到控制台的同时,把日志记录按照不同的级别记录到两个文件中:

1
2
3
4
5
6
7
8
9
10
11
12
13
14
15
16
17
18
19
20
21
22
23
24
25
26
27
28
29
30
31
32
33
34
35
36
<?xml version="1.0" encoding="UTF-8" ?>
<configuration>
<property name="logDir" value="./logs" />
<property name="app.name" value="common-mistakes" />
<appender name="CONSOLE" class="ch.qos.logback.core.ConsoleAppender">
<layout class="ch.qos.logback.classic.PatternLayout">
<pattern>[%d{yyyy-MM-dd HH:mm:ss.SSS}] [%thread] [%-5level] [%logger{40}:%line] - %msg%n</pattern>
</layout>
</appender>
<appender name="INFO_FILE" class="ch.qos.logback.core.FileAppender">
<File>${logDir}/${app.name}_info.log</File>
<filter class="ch.qos.logback.classic.filter.LevelFilter">
<level>INFO</level>
</filter>
<encoder class="ch.qos.logback.classic.encoder.PatternLayoutEncoder">
<pattern>[%d{yyyy-MM-dd HH:mm:ss.SSS}] [%thread] [%-5level] [%logger{40}:%line] - %msg%n</pattern>
<charset>UTF-8</charset>
</encoder>
</appender>
<appender name="ERROR_FILE" class="ch.qos.logback.core.FileAppender
">
<File>${logDir}/${app.name}_error.log</File>
<filter class="ch.qos.logback.classic.filter.ThresholdFilter">
<level>WARN</level>
</filter>
<encoder class="ch.qos.logback.classic.encoder.PatternLayoutEncoder">
<pattern>[%d{yyyy-MM-dd HH:mm:ss.SSS}] [%thread] [%-5level] [%logger{40}:%line] - %msg%n</pattern>
<charset>UTF-8</charset>
</encoder>
</appender>
<root level="INFO">
<appender-ref ref="CONSOLE" />
<appender-ref ref="INFO_FILE"/>
<appender-ref ref="ERROR_FILE"/>
</root>
</configuration>

这个配置文件比较长,我带着你一段一段地看:

  • 第31到35行定义的root引用了三个Appender。
  • 第5到9行是第一个ConsoleAppender,用于把所有日志输出到控制台。
  • 第10到19行定义了一个FileAppender,用于记录文件日志,并定义了文件名、记录日志的格式和编码等信息。最关键的是,第12到14行定义的LevelFilter过滤日志,将过滤级别设置为INFO,目的是希望_info.log文件中可以记录INFO级别的日志。
  • 第20到30行定义了一个类似的FileAppender,并使用ThresholdFilter来过滤日志,过滤级别设置为WARN,目的是把WARN以上级别的日志记录到另一个_error.log文件中。

运行一下测试程序:

可以看到,_info.log中包含了INFO、WARN和ERROR三个级别的日志,不符合我们的预期;error.log包含了WARN和ERROR两个级别的日志。因此,造成了日志的重复收集。

你可能会问,这么明显的日志重复为什么没有及时发现?一些公司使用自动化的ELK方案收集日志,日志会同时输出到控制台和文件,开发人员在本机测试时不太会关心文件中记录的日志,而在测试和生产环境又因为开发人员没有服务器访问权限,所以原始日志文件中的重复问题并不容易发现。

为了分析日志重复的原因,我们来复习一下ThresholdFilter和LevelFilter的配置方式。

分析ThresholdFilter的源码发现,当日志级别大于等于配置的级别时返回NEUTRAL,继续调用过滤器链上的下一个过滤器;否则,返回DENY直接拒绝记录日志:

1
2
3
4
5
6
7
8
9
10
11
12
13
public class ThresholdFilter extends Filter<ILoggingEvent> {
public FilterReply decide(ILoggingEvent event) {
if (!isStarted()) {
return FilterReply.NEUTRAL;
}

if (event.getLevel().isGreaterOrEqual(level)) {
return FilterReply.NEUTRAL;
} else {
return FilterReply.DENY;
}
}
}

在这个案例中,把ThresholdFilter设置为WARN,可以记录WARN和ERROR级别的日志。

LevelFilter用来比较日志级别,然后进行相应处理:如果匹配就调用onMatch定义的处理方式,默认是交给下一个过滤器处理(AbstractMatcherFilter基类中定义的默认值);否则,调用onMismatch定义的处理方式,默认也是交给下一个过滤器处理。

1
2
3
4
5
6
7
8
9
10
11
12
13
14
15
16
17
18
19
public class LevelFilter extends AbstractMatcherFilter<ILoggingEvent> {
public FilterReply decide(ILoggingEvent event) {
if (!isStarted()) {
return FilterReply.NEUTRAL;
}


if (event.getLevel().equals(level)) {
return onMatch;
} else {
return onMismatch;
}
}
}

public abstract class AbstractMatcherFilter<E> extends Filter<E> {
protected FilterReply onMatch = FilterReply.NEUTRAL;
protected FilterReply onMismatch = FilterReply.NEUTRAL;
}

和ThresholdFilter不同的是,LevelFilter仅仅配置level是无法真正起作用的。由于没有配置onMatch和onMismatch属性,所以相当于这个过滤器是无用的,导致INFO以上级别的日志都记录了。

定位到问题后,修改方式就很明显了:配置LevelFilter的onMatch属性为ACCEPT,表示接收INFO级别的日志;配置onMismatch属性为DENY,表示除了INFO级别都不记录:

1
2
3
4
5
6
7
8
9
<appender name="INFO_FILE" class="ch.qos.logback.core.FileAppender">
<File>${logDir}/${app.name}_info.log</File>
<filter class="ch.qos.logback.classic.filter.LevelFilter">
<level>INFO</level>
<onMatch>ACCEPT</onMatch>
<onMismatch>DENY</onMismatch>
</filter>
...
</appender>

这样修改后,_info.log文件中只会有INFO级别的日志,不会出现日志重复的问题了。

使用异步日志改善性能的坑

掌握了把日志输出到文件中的方法后,我们接下来面临的问题是,如何避免日志记录成为应用的性能瓶颈。这可以帮助我们解决,磁盘(比如机械磁盘)IO性能较差、日志量又很大的情况下,如何记录日志的问题。

我们先来测试一下,记录日志的性能问题,定义如下的日志配置,一共有两个Appender:

  • FILE是一个FileAppender,用于记录所有的日志;
  • CONSOLE是一个ConsoleAppender,用于记录带有time标记的日志。
1
2
3
4
5
6
7
8
9
10
11
12
13
14
15
16
17
18
19
20
21
22
23
24
25
<?xml version="1.0" encoding="UTF-8" ?>
<configuration>
<appender name="FILE" class="ch.qos.logback.core.FileAppender">
<file>app.log</file>
<encoder class="ch.qos.logback.classic.encoder.PatternLayoutEncoder">
<pattern>[%d{yyyy-MM-dd HH:mm:ss.SSS}] [%thread] [%-5level] [%logger{40}:%line] - %msg%n</pattern>
</encoder>
</appender>
<appender name="CONSOLE" class="ch.qos.logback.core.ConsoleAppender">
<layout class="ch.qos.logback.classic.PatternLayout">
<pattern>[%d{yyyy-MM-dd HH:mm:ss.SSS}] [%thread] [%-5level] [%logger{40}:%line] - %msg%n</pattern>
</layout>
<filter class="ch.qos.logback.core.filter.EvaluatorFilter">
<evaluator class="ch.qos.logback.classic.boolex.OnMarkerEvaluator">
<marker>time</marker>
</evaluator>
<onMismatch>DENY</onMismatch>
<onMatch>ACCEPT</onMatch>
</filter>
</appender>
<root level="INFO">
<appender-ref ref="FILE"/>
<appender-ref ref="CONSOLE"/>
</root>
</configuration>

不知道你有没有注意到,这段代码中有个EvaluatorFilter(求值过滤器),用于判断日志是否符合某个条件。

在后续的测试代码中,我们会把大量日志输出到文件中,日志文件会非常大,如果性能测试结果也混在其中的话,就很难找到那条日志。所以,这里我们使用EvaluatorFilter对日志按照标记进行过滤,并将过滤出的日志单独输出到控制台上。在这个案例中,我们给输出测试结果的那条日志上做了time标记。

配合使用标记和EvaluatorFilter,实现日志的按标签过滤,是一个不错的小技巧。

如下测试代码中,实现了记录指定次数的大日志,每条日志包含1MB字节的模拟数据,最后记录一条以time为标记的方法执行耗时日志:

1
2
3
4
5
6
7
8
9
10
@GetMapping("performance")
public void performance(@RequestParam(name = "count", defaultValue = "1000") int count) {
long begin = System.currentTimeMillis();
String payload = IntStream.rangeClosed(1, 1000000)
.mapToObj(__ -> "a")
.collect(Collectors.joining("")) + UUID.randomUUID().toString();
IntStream.rangeClosed(1, count).forEach(i -> log.info("{} {}", i, payload));
Marker timeMarker = MarkerFactory.getMarker("time");
log.info(timeMarker, "took {} ms", System.currentTimeMillis() - begin);
}

执行程序后可以看到,记录1000次日志和10000次日志的调用耗时,分别是6.3秒和44.5秒:

对于只记录文件日志的代码了来说,这个耗时挺长的。为了分析其中原因,我们需要分析下FileAppender的源码。

FileAppender继承自OutputStreamAppender,查看OutputStreamAppender源码的第30到33行发现,在追加日志的时候,是直接把日志写入OutputStream中,属于同步记录日志:

1
2
3
4
5
6
7
8
9
10
11
12
13
14
15
16
17
18
19
20
21
22
23
24
25
26
27
28
29
30
31
32
33
34
35
36
37
38
39
40
41
public class OutputStreamAppender<E> extends UnsynchronizedAppenderBase<E> {
private OutputStream outputStream;
boolean immediateFlush = true;
@Override
protected void append(E eventObject) {
if (!isStarted()) {
return;
}
subAppend(eventObject);
}

protected void subAppend(E event) {
if (!isStarted()) {
return;
}
try {
//编码LoggingEvent
byte[] byteArray = this.encoder.encode(event);
//写字节流
writeBytes(byteArray);
} catch (IOException ioe) {
...
}
}

private void writeBytes(byte[] byteArray) throws IOException {
if(byteArray == null || byteArray.length == 0)
return;

lock.lock();
try {
//这个OutputStream其实是一个ResilientFileOutputStream,其内部使用的是带缓冲的BufferedOutputStream
this.outputStream.write(byteArray);
if (immediateFlush) {
this.outputStream.flush();//刷入OS
}
} finally {
lock.unlock();
}
}
}

分析到这里,我们就明白为什么日志大量写入时会耗时这么久了。那,有没有办法实现大量日志写入时,不会过多影响业务逻辑执行耗时,影响吞吐量呢?

办法当然有了,使用Logback提供的AsyncAppender即可实现异步的日志记录。AsyncAppende类似装饰模式,也就是在不改变类原有基本功能的情况下为其增添新功能。这样,我们就可以把AsyncAppender附加在其他的Appender上,将其变为异步的。

定义一个异步Appender ASYNCFILE,包装之前的同步文件日志记录的FileAppender,就可以实现异步记录日志到文件:

1
2
3
4
5
6
7
<appender name="ASYNCFILE" class="ch.qos.logback.classic.AsyncAppender">
<appender-ref ref="FILE"/>
</appender>
<root level="INFO">
<appender-ref ref="ASYNCFILE"/>
<appender-ref ref="CONSOLE"/>
</root>

测试一下可以发现,记录1000次日志和10000次日志的调用耗时,分别是735毫秒和668毫秒:

性能居然这么好,你觉得其中有什么问题吗?异步日志真的如此神奇和万能吗?当然不是,因为这样并没有记录下所有日志。我之前就遇到过很多关于AsyncAppender异步日志的坑,这些坑可以归结为三类:

  • 记录异步日志撑爆内存;
  • 记录异步日志出现日志丢失;
  • 记录异步日志出现阻塞。

为了解释这三种坑,我来模拟一个慢日志记录场景:首先,自定义一个继承自ConsoleAppender的MySlowAppender,作为记录到控制台的输出器,写入日志时休眠1秒。

1
2
3
4
5
6
7
8
9
10
11
12
public class MySlowAppender extends ConsoleAppender {
@Override
protected void subAppend(Object event) {
try {
// 模拟慢日志
TimeUnit.MILLISECONDS.sleep(1);
} catch (InterruptedException e) {
e.printStackTrace();
}
super.subAppend(event);
}
}

然后,在配置文件中使用AsyncAppender,将MySlowAppender包装为异步日志记录:

1
2
3
4
5
6
7
8
9
10
11
12
13
14
<?xml version="1.0" encoding="UTF-8" ?>
<configuration>
<appender name="CONSOLE" class="org.geekbang.time.commonmistakes.logging.async.MySlowAppender">
<layout class="ch.qos.logback.classic.PatternLayout">
<pattern>[%d{yyyy-MM-dd HH:mm:ss.SSS}] [%thread] [%-5level] [%logger{40}:%line] - %msg%n</pattern>
</layout>
</appender>
<appender name="ASYNC" class="ch.qos.logback.classic.AsyncAppender">
<appender-ref ref="CONSOLE" />
</appender>
<root level="INFO">
<appender-ref ref="ASYNC" />
</root>
</configuration>

定义一段测试代码,循环记录一定次数的日志,最后输出方法执行耗时:

1
2
3
4
5
6
@GetMapping("manylog")
public void manylog(@RequestParam(name = "count", defaultValue = "1000") int count) {
long begin = System.currentTimeMillis();
IntStream.rangeClosed(1, count).forEach(i -> log.info("log-{}", i));
System.out.println("took " + (System.currentTimeMillis() - begin) + " ms");
}

执行方法后发现,耗时很短但出现了日志丢失:我们要记录1000条日志,最终控制台只能搜索到215条日志,而且日志的行号变为了一个问号。

出现这个问题的原因在于,AsyncAppender提供了一些配置参数,而我们没用对。我们结合相关源码分析一下:

  • includeCallerData用于控制是否收集调用方数据,默认是false,此时方法行号、方法名等信息将不能显示(源码第2行以及7到11行)。
  • queueSize用于控制阻塞队列大小,使用的ArrayBlockingQueue阻塞队列(源码第15到17行),默认大小是256,即内存中最多保存256条日志。
  • discardingThreshold是控制丢弃日志的阈值,主要是防止队列满后阻塞。默认情况下,队列剩余量低于队列长度的20%,就会丢弃TRACE、DEBUG和INFO级别的日志。(参见源码第3到6行、18到19行、26到27行、33到34行、40到42行)
  • neverBlock用于控制队列满的时候,加入的数据是否直接丢弃,不会阻塞等待,默认是false(源码第44到68行)。这里需要注意一下offer方法和put方法的区别,当队列满的时候offer方法不阻塞,而put方法会阻塞;neverBlock为true时,使用offer方法。
1
2
3
4
5
6
7
8
9
10
11
12
13
14
15
16
17
18
19
20
21
22
23
24
25
26
27
28
29
30
31
32
33
34
35
36
37
38
39
40
41
42
43
44
45
46
47
48
49
50
51
52
53
54
55
56
57
58
59
60
61
62
63
64
65
66
67
68
69
public class AsyncAppender extends AsyncAppenderBase<ILoggingEvent> {
boolean includeCallerData = false;//是否收集调用方数据
protected boolean isDiscardable(ILoggingEvent event) {
Level level = event.getLevel();
return level.toInt() <= Level.INFO_INT;//丢弃<=INFO级别的日志
}
protected void preprocess(ILoggingEvent eventObject) {
eventObject.prepareForDeferredProcessing();
if (includeCallerData)
eventObject.getCallerData();
}
}
public class AsyncAppenderBase<E> extends UnsynchronizedAppenderBase<E> implements AppenderAttachable<E> {

BlockingQueue<E> blockingQueue;//异步日志的关键,阻塞队列
public static final int DEFAULT_QUEUE_SIZE = 256;//默认队列大小
int queueSize = DEFAULT_QUEUE_SIZE;
static final int UNDEFINED = -1;
int discardingThreshold = UNDEFINED;
boolean neverBlock = false;//控制队列满的时候加入数据时是否直接丢弃,不会阻塞等待

@Override
public void start() {
...
blockingQueue = new ArrayBlockingQueue<E>(queueSize);
if (discardingThreshold == UNDEFINED)
discardingThreshold = queueSize / 5;//默认丢弃阈值是队列剩余量低于队列长度的20%,参见isQueueBelowDiscardingThreshold方法
...
}

@Override
protected void append(E eventObject) {
if (isQueueBelowDiscardingThreshold() && isDiscardable(eventObject)) { //判断是否可以丢数据
return;
}
preprocess(eventObject);
put(eventObject);
}

private boolean isQueueBelowDiscardingThreshold() {
return (blockingQueue.remainingCapacity() < discardingThreshold);
}

private void put(E eventObject) {
if (neverBlock) { //根据neverBlock决定使用不阻塞的offer还是阻塞的put方法
blockingQueue.offer(eventObject);
} else {
putUninterruptibly(eventObject);
}
}
//以阻塞方式添加数据到队列
private void putUninterruptibly(E eventObject) {
boolean interrupted = false;
try {
while (true) {
try {
blockingQueue.put(eventObject);
break;
} catch (InterruptedException e) {
interrupted = true;
}
}
} finally {
if (interrupted) {
Thread.currentThread().interrupt();
}
}
}
}

看到默认队列大小为256,达到80%容量后开始丢弃<=INFO级别的日志后,我们就可以理解日志中为什么只有215条INFO日志了。

我们可以继续分析下异步记录日志出现坑的原因。

  • queueSize设置得特别大,就可能会导致OOM。
  • queueSize设置得比较小(默认值就非常小),且discardingThreshold设置为大于0的值(或者为默认值),队列剩余容量少于discardingThreshold的配置就会丢弃<=INFO的日志。这里的坑点有两个。一是,因为discardingThreshold的存在,设置queueSize时容易踩坑。比如,本例中最大日志并发是1000,即便设置queueSize为1000同样会导致日志丢失。二是,discardingThreshold参数容易有歧义,它不是百分比,而是日志条数。对于总容量10000的队列,如果希望队列剩余容量少于1000条的时候丢弃,需要配置为1000。
  • neverBlock默认为false,意味着总可能会出现阻塞。如果discardingThreshold为0,那么队列满时再有日志写入就会阻塞;如果discardingThreshold不为0,也只会丢弃<=INFO级别的日志,那么出现大量错误日志时,还是会阻塞程序。

可以看出queueSize、discardingThreshold和neverBlock这三个参数息息相关,务必按需进行设置和取舍,到底是性能为先,还是数据不丢为先:

  • 如果考虑绝对性能为先,那就设置neverBlock为true,永不阻塞。
  • 如果考虑绝对不丢数据为先,那就设置discardingThreshold为0,即使是<=INFO的级别日志也不会丢,但最好把queueSize设置大一点,毕竟默认的queueSize显然太小,太容易阻塞。
  • 如果希望兼顾两者,可以丢弃不重要的日志,把queueSize设置大一点,再设置一个合理的discardingThreshold。

以上就是日志配置最常见的两个误区了。接下来,我们再看一个日志记录本身的误区。

使用日志占位符就不需要进行日志级别判断了?

不知道你有没有听人说过:SLF4J的{}占位符语法,到真正记录日志时才会获取实际参数,因此解决了日志数据获取的性能问题。你觉得,这种说法对吗?

为了验证这个问题,我们写一段测试代码:有一个slowString方法,返回结果耗时1秒:

1
2
3
4
5
6
7
8
private String slowString(String s) {
System.out.println("slowString called via " + s);
try {
TimeUnit.SECONDS.sleep(1);
} catch (InterruptedException e) {
}
return "OK";
}

如果我们记录DEBUG日志,并设置只记录>=INFO级别的日志,程序是否也会耗时1秒呢?我们使用三种方法来测试:

  • 拼接字符串方式记录slowString;
  • 使用占位符方式记录slowString;
  • 先判断日志级别是否启用DEBUG。
1
2
3
4
5
6
7
8
9
10
11
StopWatch stopWatch = new StopWatch();
stopWatch.start("debug1");
log.debug("debug1:" + slowString("debug1"));
stopWatch.stop();
stopWatch.start("debug2");
log.debug("debug2:{}", slowString("debug2"));
stopWatch.stop();
stopWatch.start("debug3");
if (log.isDebugEnabled())
log.debug("debug3:{}", slowString("debug3"));
stopWatch.stop();

可以看到,前两种方式都调用了slowString方法,所以耗时都是1秒:

使用占位符方式记录slowString的方式,同样需要耗时1秒,是因为这种方式虽然允许我们传入Object,不用拼接字符串,但也只是延迟(如果日志不记录那么就是省去)了日志参数对象.toString()和字符串拼接的耗时。

在这个案例中,除非事先判断日志级别,否则必然会调用slowString方法。回到之前提的问题,使用{}占位符语法不能通过延迟参数值获取,来解决日志数据获取的性能问题。

除了事先判断日志级别,我们还可以通过lambda表达式进行延迟参数内容获取。但,SLF4J的API还不支持lambda,因此需要使用Log4j2日志API,把Lombok的@Slf4j注解替换为@Log4j2注解,这样就可以提供一个lambda表达式作为提供参数数据的方法:

1
2
3
4
@Log4j2
public class LoggingController {
...
log.debug("debug4:{}", ()->slowString("debug4"));

像这样调用debug方法,签名是Supplier<?>,参数会延迟到真正需要记录日志时再获取:

1
2
3
4
5
6
7
8
9
10
11
12
13
void debug(String message, Supplier<?>... paramSuppliers);

public void logIfEnabled(final String fqcn, final Level level, final Marker marker, final String message,
final Supplier<?>... paramSuppliers) {
if (isEnabled(level, marker, message)) {
logMessage(fqcn, level, marker, message, paramSuppliers);
}
}
protected void logMessage(final String fqcn, final Level level, final Marker marker, final String message,
final Supplier<?>... paramSuppliers) {
final Message msg = messageFactory.newMessage(message, LambdaUtil.getAll(paramSuppliers));
logMessageSafely(fqcn, level, marker, msg, msg.getThrowable());
}

修改后再次运行测试,可以看到这次debug4并不会调用slowString方法:

其实,我们只是换成了Log4j2 API,真正的日志记录还是走的Logback框架。没错,这就是SLF4J适配的一个好处。

重点回顾

我将记录日志的坑,总结为框架使用配置和记录本身两个方面。

Java的日志框架众多,SLF4J实现了这些框架记录日志的统一。在使用SLF4J时,我们需要理清楚其桥接API和绑定这两个模块。如果程序启动时出现SLF4J的错误提示,那很可能是配置出现了问题,可以使用Maven的dependency:tree命令梳理依赖关系。

Logback是Java最常用的日志框架,其配置比较复杂,你可以参考官方文档中关于Appender、Layout、Filter的配置,切记不要随意从其他地方复制别人的配置,避免出现错误或与当前需求不符。

使用异步日志解决性能问题,是用空间换时间。但空间毕竟有限,当空间满了之后,我们要考虑是阻塞等待,还是丢弃日志。如果更希望不丢弃重要日志,那么选择阻塞等待;如果更希望程序不要因为日志记录而阻塞,那么就需要丢弃日志。

最后,我强调的是,日志框架提供的参数化日志记录方式不能完全取代日志级别的判断。如果你的日志量很大,获取日志参数代价也很大,就要进行相应日志级别的判断,避免不记录日志也要花费时间获取日志参数的问题。

今天用到的代码,我都放在了GitHub上,你可以点击这个链接查看。

思考与讨论

  1. 在第一小节的案例中,我们把INFO级别的日志存放到_info.log中,把WARN和ERROR级别的日志存放到_error.log中。如果现在要把INFO和WARN级别的日志存放到_info.log中,把ERROR日志存放到_error.log中,应该如何配置Logback呢?
  2. 生产级项目的文件日志肯定需要按时间和日期进行分割和归档处理,以避免单个文件太大,同时保留一定天数的历史日志,你知道如何配置吗?可以在官方文档找到答案。

针对日志记录和配置,你还遇到过其他坑吗?我是朱晔,欢迎在评论区与我留言分享,也欢迎你把这篇文章分享给你的朋友或同事,一起交流。