你好,我是Chrono。

前两天我们学习了Kubernetes世界里的工作语言YAML,还编写了一个简短的YAML文件,描述了一个API对象:Pod,它在spec字段里包含了容器的定义。

那么为什么Kubernetes不直接使用已经非常成熟稳定的容器?为什么要再单独抽象出一个Pod对象?为什么几乎所有人都说Pod是Kubernetes里最核心最基本的概念呢?

今天我就来逐一解答这些问题,希望你学完今天的这次课,心里面能够有明确的答案。

为什么要有Pod

Pod这个词原意是“豌豆荚”,后来又延伸出“舱室”“太空舱”等含义,你可以看一下这张图片,形象地来说Pod就是包含了很多组件、成员的一种结构。

容器技术我想你现在已经比较熟悉了,它让进程在一个“沙盒”环境里运行,具有良好的隔离性,对应用是一个非常好的封装。

不过,当容器技术进入到现实的生产环境中时,这种隔离性就带来了一些麻烦。因为很少有应用是完全独立运行的,经常需要几个进程互相协作才能完成任务,比如在“入门篇”里我们搭建WordPress网站的时候,就需要Nginx、WordPress、MariaDB三个容器一起工作。

WordPress例子里的这三个应用之间的关系还是比较松散的,它们可以分别调度,运行在不同的机器上也能够以IP地址通信。

但还有一些特殊情况,多个应用结合得非常紧密以至于无法把它们拆开。比如,有的应用运行前需要其他应用帮它初始化一些配置,还有就是日志代理,它必须读取另一个应用存储在本地磁盘的文件再转发出去。这些应用如果被强制分离成两个容器,切断联系,就无法正常工作了。

那么把这些应用都放在一个容器里运行可不可以呢?

当然可以,但这并不是一种好的做法。因为容器的理念是对应用的独立封装,它里面就应该是一个进程、一个应用,如果里面有多个应用,不仅违背了容器的初衷,也会让容器更难以管理。

为了解决这样多应用联合运行的问题,同时还要不破坏容器的隔离,就需要在容器外面再建立一个“收纳舱”,让多个容器既保持相对独立,又能够小范围共享网络、存储等资源,而且永远是“绑在一起”的状态。

所以,Pod的概念也就呼之欲出了,容器正是“豆荚”里那些小小的“豌豆”,你可以在Pod的YAML里看到,“spec.containers”字段其实是一个数组,里面允许定义多个容器。

如果再拿之前讲过的“小板房”来比喻的话,Pod就是由客厅、卧室、厨房等预制房间拼装成的一个齐全的生活环境,不仅同样具备易于拆装易于搬迁的优点,而且要比单独的“一居室”功能强大得多,能够让进程“住”得更舒服。

为什么Pod是Kubernetes的核心对象

因为Pod是对容器的“打包”,里面的容器是一个整体,总是能够一起调度、一起运行,绝不会出现分离的情况,而且Pod属于Kubernetes,可以在不触碰下层容器的情况下任意定制修改。所以有了Pod这个抽象概念,Kubernetes在集群级别上管理应用就会“得心应手”了。

Kubernetes让Pod去编排处理容器,然后把Pod作为应用调度部署的最小单位,Pod也因此成为了Kubernetes世界里的“原子”(当然这个“原子”内部是有结构的,不是铁板一块),基于Pod就可以构建出更多更复杂的业务形态了。

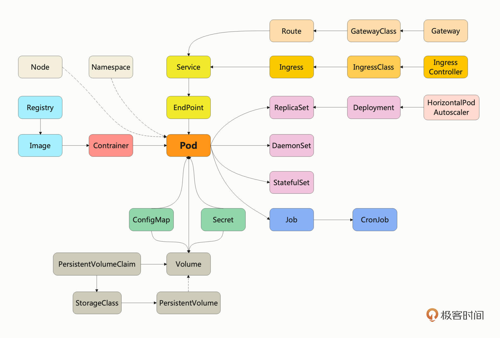
下面的这张图你也许在其他资料里见过,它从Pod开始,扩展出了Kubernetes里的一些重要API对象,比如配置信息ConfigMap、离线作业Job、多实例部署Deployment等等,它们都分别对应到现实中的各种实际运维需求。

不过这张图虽然很经典,参考价值很高,但毕竟有些年头了,随着Kubernetes的发展,它已经不能够全面地描述Kubernetes的资源对象了。

受这张图的启发,我自己重新画了一份以Pod为中心的Kubernetes资源对象关系图,添加了一些新增的Kubernetes概念,今后我们就依据这张图来探索Kubernetes的各项功能。

从这两张图中你也应该能够看出来,所有的Kubernetes资源都直接或者间接地依附在Pod之上,所有的Kubernetes功能都必须通过Pod来实现,所以Pod理所当然地成为了Kubernetes的核心对象。

如何使用YAML描述Pod

既然Pod这么重要,那么我们就很有必要来详细了解一下Pod,理解了Pod概念,我们的Kubernetes学习之旅就成功了一半。

还记得吧,我们始终可以用命令 kubectl explain 来查看任意字段的详细说明,所以接下来我就只简要说说写YAML时Pod里的一些常用字段。

因为Pod也是API对象,所以它也必然具有apiVersionkindmetadata、spec这四个基本组成部分。

“apiVersion”和“kind”这两个字段很简单,对于Pod来说分别是固定的值 v1Pod,而一般来说,“metadata”里应该有 namelabels 这两个字段。

我们在使用Docker创建容器的时候,可以不给容器起名字,但在Kubernetes里,Pod必须要有一个名字,这也是Kubernetes里所有资源对象的一个约定。在课程里,我通常会为Pod名字统一加上 pod 后缀,这样可以和其他类型的资源区分开。

name 只是一个基本的标识,信息有限,所以 labels 字段就派上了用处。它可以添加任意数量的Key-Value,给Pod“贴”上归类的标签,结合 name 就更方便识别和管理了。

比如说,我们可以根据运行环境,使用标签 env=dev/test/prod,或者根据所在的数据中心,使用标签 region: north/south,还可以根据应用在系统中的层次,使用 tier=front/middle/back ……如此种种,只需要发挥你的想象力。

下面这段YAML代码就描述了一个简单的Pod,名字是“busy-pod”,再附加上一些标签:

1
2
3
4
5
6
7
8
9
apiVersion: v1
kind: Pod
metadata:
  name: busy-pod
  labels:
    owner: chrono
    env: demo
    region: north
    tier: back

“metadata”一般写上 namelabels 就足够了,而“spec”字段由于需要管理、维护Pod这个Kubernetes的基本调度单元,里面有非常多的关键信息,今天我介绍最重要的“containers”,其他的hostname、restartPolicy等字段你可以课后自己查阅文档学习。

“containers”是一个数组,里面的每一个元素又是一个container对象,也就是容器。

和Pod一样,container对象也必须要有一个 name 表示名字,然后当然还要有一个 image 字段来说明它使用的镜像,这两个字段是必须要有的,否则Kubernetes会报告数据验证错误。

container对象的其他字段基本上都可以和“入门篇”学过的Docker、容器技术对应,理解起来难度不大,我就随便列举几个:

  • ports:列出容器对外暴露的端口,和Docker的 -p 参数有点像。
  • imagePullPolicy:指定镜像的拉取策略,可以是Always/Never/IfNotPresent,一般默认是IfNotPresent,也就是说只有本地不存在才会远程拉取镜像,可以减少网络消耗。
  • env:定义Pod的环境变量,和Dockerfile里的 ENV 指令有点类似,但它是运行时指定的,更加灵活可配置。
  • command:定义容器启动时要执行的命令,相当于Dockerfile里的 ENTRYPOINT 指令。
  • args:它是command运行时的参数,相当于Dockerfile里的 CMD 指令,这两个命令和Docker的含义不同,要特别注意。

现在我们就来编写“busy-pod”的spec部分,添加 envcommandargs 等字段:

1
2
3
4
5
6
7
8
9
10
11
12
13
14
spec:
  containers:
  - image: busybox:latest
    name: busy
    imagePullPolicy: IfNotPresent
    env:
      - name: os
        value: "ubuntu"
      - name: debug
        value: "on"
    command:
      - /bin/echo
    args:
      - "$(os), $(debug)"

这里我为Pod指定使用镜像busybox:latest,拉取策略是 IfNotPresent ,然后定义了 osdebug 两个环境变量,启动命令是 /bin/echo,参数里输出刚才定义的环境变量。

把这份YAML文件和Docker命令对比一下,你就可以看出,YAML在 spec.containers 字段里用“声明式”把容器的运行状态描述得非常清晰准确,要比 docker run 那长长的命令行要整洁的多,对人、对机器都非常友好。

如何使用kubectl操作Pod

有了描述Pod的YAML文件,现在我就介绍一下用来操作Pod的kubectl命令。

kubectl applykubectl delete 这两个命令在上次课里已经说过了,它们可以使用 -f 参数指定YAML文件创建或者删除Pod,例如:

1
2
kubectl apply -f busy-pod.yml
kubectl delete -f busy-pod.yml

不过,因为我们在YAML里定义了“name”字段,所以也可以在删除的时候直接指定名字来删除:

1
kubectl delete pod busy-pod

和Docker不一样,Kubernetes的Pod不会在前台运行,只能在后台(相当于默认使用了参数 -d),所以输出信息不能直接看到。我们可以用命令 kubectl logs,它会把Pod的标准输出流信息展示给我们看,在这里就会显示出预设的两个环境变量的值:

1
kubectl logs busy-pod

使用命令 kubectl get pod 可以查看Pod列表和运行状态:

1
kubectl get pod

你会发现这个Pod运行有点不正常,状态是“CrashLoopBackOff”,那么我们可以使用命令 kubectl describe 来检查它的详细状态,它在调试排错时很有用:

1
kubectl describe pod busy-pod

通常需要关注的是末尾的“Events”部分,它显示的是Pod运行过程中的一些关键节点事件。对于这个busy-pod,因为它只执行了一条 echo 命令就退出了,而Kubernetes默认会重启Pod,所以就会进入一个反复停止-启动的循环错误状态。

因为Kubernetes里运行的应用大部分都是不会主动退出的服务,所以我们可以把这个busy-pod删掉,用上次课里创建的ngx-pod.yml,启动一个Nginx服务,这才是大多数Pod的工作方式。

1
kubectl apply -f ngx-pod.yml

启动之后,我们再用 kubectl get pod 来查看状态,就会发现它已经是“Running”状态了:

命令 kubectl logs 也能够输出Nginx的运行日志:

另外,kubectl也提供与docker类似的 cpexec 命令,kubectl cp 可以把本地文件拷贝进Pod,kubectl exec 是进入Pod内部执行Shell命令,用法也差不多。

比如我有一个“a.txt”文件,那么就可以使用 kubectl cp 拷贝进Pod的“/tmp”目录里:

1
2
echo 'aaa' > a.txt
kubectl cp a.txt ngx-pod:/tmp

不过 kubectl exec 的命令格式与Docker有一点小差异,需要在Pod后面加上 --,把kubectl的命令与Shell命令分隔开,你在用的时候需要小心一些:

1
kubectl exec -it ngx-pod -- sh

小结

好了,今天我们一起学习了Kubernetes里最核心最基本的概念Pod,知道了应该如何使用YAML来定制Pod,还有如何使用kubectl命令来创建、删除、查看、调试Pod。

Pod屏蔽了容器的一些底层细节,同时又具有足够的控制管理能力,比起容器的“细粒度”、虚拟机的“粗粒度”,Pod可以说是“中粒度”,灵活又轻便,非常适合在云计算领域作为应用调度的基本单元,因而成为了Kubernetes世界里构建一切业务的“原子”。

今天的知识要点我简单列在了下面:

  1. 现实中经常会有多个进程密切协作才能完成任务的应用,而仅使用容器很难描述这种关系,所以就出现了Pod,它“打包”一个或多个容器,保证里面的进程能够被整体调度。
  2. Pod是Kubernetes管理应用的最小单位,其他的所有概念都是从Pod衍生出来的。
  3. Pod也应该使用YAML“声明式”描述,关键字段是“spec.containers”,列出名字、镜像、端口等要素,定义内部的容器运行状态。
  4. 操作Pod的命令很多与Docker类似,如 kubectl runkubectl cpkubectl exec 等,但有的命令有些小差异,使用的时候需要注意。

虽然Pod是Kubernetes的核心概念,非常重要,但事实上在Kubernetes里通常并不会直接创建Pod,因为它只是对容器做了简单的包装,比较脆弱,离复杂的业务需求还有些距离,需要Job、CronJob、Deployment等其他对象增添更多的功能才能投入生产使用。

课下作业

最后是课下作业时间,给你留两个思考题:

  1. 如果没有Pod,直接使用容器来管理应用会有什么样的麻烦?
  2. 你觉得Pod和容器之间有什么区别和联系?

欢迎留言参与讨论,如果有收获也欢迎你分享给朋友一起学习。我们下节课再见。