你好,我是金伟。
总体而言,大模型测评才是整个项目的核心。基于电商客服对问答准确性的要求,只有发布之前测试充分,才能保证发布后不出现bug。问题是,怎么才能通过测评保证电商客服模型的准确性呢?
很多人可能会想,直接用程序自动测试?或者用其他能力更强的大模型来测评?我的实际经验表明,最重要的是人工测评。
在真实电商客服项目中,我们采用人工测评+自动化测评结合的方案。
我们先从测评和训练之间的关系开始说。
测评过程
首先需要注意的是,为了保证测评效果,测评数据集和训练数据集要完全隔离。真实项目里,测评分为3类测评,分别是人工测评,通用测评和私有task测评。
测评和训练的关系不是先训练再测评,而是在模型训练过程中分别评分,随时根据结果调整模型训练过程。

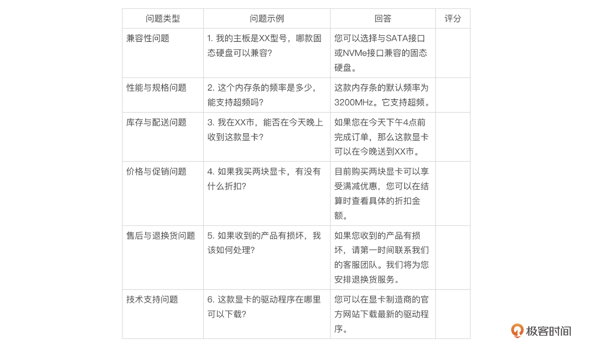
如果这3个测评非要做一个重要性排序的话,那么人工测评其实是最重要的。人工测评的方法是将智能客服项目最关心的能力设计为一系列问题,把问题和期望的回答写到Excel表格中,由人工挨个根据微调后的大模型进行评分。

需要注意,在智能客服上线之后遇到的新问题也要补充到表格里。
如果说人工测评是测试大模型微调后有多少新能力,那么**通用测试集测评则是保证大模型基础和通用能力不下降。**通用测试集一般是公开的,我们只要用测试集对微调后的大模型测评,结果和原有大模型的评分对比即可。
例如下面是Llama系列模型在各个测试集下的通用测评结果。

最后,**私有task测评是人工测评的补充。**怎么理解呢?比如我们之前提到的客服项目中的地址信息提取能力,是一个要通过微调大模型提升的能力,这个可以用人工测评也可以写一个自动测评程序测评,写一个自动程序就是私有task,最终结合人工评分和私有task测评评分来说明这项能力。
那这些得到的不同评分结果如何判断呢?下面我用一个过程描述的例子来说一说。
比如,在模型训练中,模型训练跑了1万步左右,做一次人类评分,同时做私有task评分,此时人类评分7,私有task评分5分,继续跑到2万步在做一次测评。如果私有task下降到2分,大概率出问题了。如果跑到2万步,私有task增加到6分,则训练正常。
我把一些经验值整理成流程图,可能更有参考价值。注意,人工测评和私有task结合,通用测试集测评则是独立的。总体标准是,人工评分要增加,通用测试集评分不能下降得太高。

真实的人工测评也不是傻傻的靠人工挨个比对结果,有很多提高效率的方法。
核心:人工测评
人工测评是大模型的测评的核心环节,核心要点是问题集的设计,只列出重点关注的问题集,问题数量不用太大,随时补充生产遇到的重要问题。

测评流程
在工程实践上,可以用Python做一个小工具,把上述问题集写在Excel中,在用Python调用模型接口自动向专有模型进行提问,将回答回填到关注的问题后面一列。
1 | import csv |
经过程序运行后,得到的表格类似如下格式。
最后人工检查Excel里的内容,给出评分即可。
实测与回调
如果测评结果出现异常,比如评分降低,怎么进一步分析呢?
**其实只有两个可能,代码不对或数据不对,导致参数变化不正常。**而大多情况都是数据不对,最关键的前置工作,数字孪生生成的数据要经过人工检查,没错,还是人工检查,这一步不能通过程序。
例如下面的地址信息提取的数据模版。数字孪生生成的每条数据输入和输出需要检查是否完全匹配,如果错误数据过多,自然会导致微调后的大模型评分下降。

关于训练数据量经验也至关重要。一般微调小的能力,千级数据量就足够了,复杂的能力,比如例子中的地址抽取能力则需要万级别数据量。
通用能力评分
人工测评有一定的人工成本,通用能力测评主要是算力成本。
用通用测试集测评可以了解当前训练有没有导致模型严重劣化,如果有问题,需要找出原因从前一次导出的参数重新进行训练。经验表明,如果新开始训练没有导入原版的优化器参数,分数下跌很多是正常的。针对这种情况,你可以参入正常语料进行训练,一段时间之后,就会恢复比较正常的评分。
MMLU数据集
对模型的通用能力测评,核心就是要设计通用能力的测评问题和答案,然后根据大模型对这些问题的回答进行评分。
不管具体用哪个数据集进行测评,最基本的问题-答案数据结构都是一样的,类似下面的例子。
1 | { |
我们在实战中采用MMLU数据集,这是一个通用能力测试数据集,其实不同的测评方案就是数据集不一样,每一个数据集有自己的测评方法,不需要单独编写程序。
MMLU(Massive Multitask Language Understanding)数据集包含了来自57个不同领域的大量多选题,主要特点就是多学科覆盖,包括STEM(科学、技术、工程、数学)、人文科学、社科、法律、医学等,评估模型在不同领域的知识掌握情况。而且他还具备多任务学习能力。可以说,MMLU的设计目的就是评估模型的多任务学习能力,也就是让模型在不同任务之间切换并保持高水平表现的能力。
下面是这个数据集57个数据的截图展示。

那我们做通用能力测评需要57个任务全部跑一遍吗?其实只要跑子任务就行,核心思想是对客服场景的相关能力评估,运行流程是自动化的。

自动化流程
具体的测评工具可以用 LM-Evaluation-Harness 框架,LM-Evaluation-Harness 是一个用于评估和比较语言模型(Language Models, LMs)性能的工具包。
首先,克隆并安装 lm-evaluation-harness 库。
1 | git clone https://github.com/EleutherAI/lm-evaluation-harness.git |
在运行之前,需要明确几点,lm-evaluation-harness 框架可以直接测评各种开源的大模型,也可以使用各种公开数据集来测评。在我们客服项目中,被测评的模型选择私有的大模型,而数据集选择 mmlu。
使用以下命令进行评估。
1 | lm_eval \ |
参数说明:
your-hf-model-name-or-path替换为你的微调模型的名称或路径。--tasks指定要评估的任务,这里是mmlu。--device指定设备(如cuda或cpu)。
运行完毕可以在results.json中查看结果,lm-evaluation-harness 也会在终端显示模型的评估结果,包括准确率等指标。
下面是我的模型评估命令和结果。
1 | lm_eval \ |

这套流程可以帮助你快速评估微调后的模型在 MMLU 数据集上的表现,而不需要进行复杂的代码修改。
这里有一个重要的问题,测评的results是一个准确率数值,并不是评分。我们怎么做呢?工程实战中可以用这个准确率作为基准和微调前对比,微调中对比。不用纠结于模型评分。

另外,关于**数据集大小,**MMLU 数据集包含 57 个任务,每个任务中有数百到上千个问题。如果评估所有任务,时间会比较长,不用担心,很正常。
还有一个重要的问题,你可能会想,MMLU是英文测试集,我们的智能客服场景是中文,这种测评方法能评估中文通用能力表现吗?实际情况是英文数据集就可以评估中文能力,也就是说如果微调导致英文通用能力下降,中文能力也随之下降。不过你要把MMLU翻译为中文或干脆用中文测评集也没问题。
私有task评分
通用数据集是全自动测评,私有task评分也是全自动测评,基本思想是针对我们的智能客服项目,设计关键的问题和标准答案,用自动化测评的方法来评估这些问题,并得到评分。
私有task评估的目标和人工评估其实是一样的,都是为了测试模型微调后的新能力有没有提升,那为什么不用私有task评估完全替代人工呢?这个问题你跟着我做一遍项目的私有task测评就清楚了。
还是使用 LM-Evaluation-Harness 工具包。这里有必要再理解一下这个工具的核心思想是什么。
LM-Evaluation-Harness 实际上提供一套测评框架,可以自定义测评任务,在电商客服中,可以理解为:将一些我们要通过微调完成的任务,写出测评任务,这些任务就是私有task,用框架重点测评这些task,评估我们模型的微调的效果。

私有task设计
要做好私有task测评,一定要先搞清楚私有task的关键概念,我把这些概念整理到一张图中了,供你参考。

你跟着我把私有task全过程运行一次,就能理解这些关键概念了。下面的配置、运行、评估过程包含了几个关键的工程经验,是我们实战过程中的总结。
运行私有task评估和通用能力测评命令是一样的,唯一的不同就是 tasks 参数要配置为我们自己的task配置文件。
1 | lm_eval \ |
这条命令看起来非常简单,但要实际运行成功,需要注意的细节特别多,第一个注意点,私有task的task配置要在lm_eval的tasks目录下。我们就曾经因为把这个配置文件放在别的目录,导致命令运行一直失败。

如上图所示,我这里的私有task名字叫 my_custom_task,建立的配置文件my_custom_task.yaml,这里yaml配置的第一项 task 也必须写为 my_custom_task,千万不要填别的名字,我们也曾经掉到这个坑里。
1 | task: my_custom_task |
第二项重要工作就是数据工程了。既然是私有task测评,那数据集也需要自己创建,也就是平常说的数据工程。至于数据格式,因为我们只用来做测评,只要完善 test 这一段的数据即可,采用问答格式,具体可以看下面数据集中的 test 部分。
1 | { |
针对智能客服场景的 test 数据格式,要看具体评估功能来确定,比如评估地址提取能力的就应该是如下的格式。
1 | "test": [ |
数据集文件的创建过程分为两步,第一步是建立一个 dataset.json 数据集,具体格式就是上面例子里的格式。这里涉及到第二个重要的注意点,dataset.json 数据集必须包含 train 和 validation 模块,即使它们在评估中用不到。
我们刚才建立的数据集是json格式的,在私有task测评中,我们的经验是要讲json格式的数据集转化为 .arrow 格式,这就是数据集创建的第二步。
单独写一个Python数据处理的脚步,完成这个转化。
1 | import json |
最后才是完善 my_custom_task.yaml 配置文件,其核心是数据集的配置。也就是 training_split、validation_split、test_split 这几项配置。
1 | task: my_custom_task |
还有一点需要注意,配置文件中年的 输入列 和 目标列 需要和数据集字段对应。
现在就可以运行评估程序了吗?还不行,你注意配置文件的最后一项 metric_list,表示评估算法,什么意思呢?我们先看一个实际运行的问答数据例子。
1 | 问:这个内存条的频率是多少,能支持超频吗? |
现在最核心的问题是,怎么评估这个回答是不是准确呢?在智能客服项目中,我们要自定义个评估算法,你接着看我分析。
评分算法
最简单的算法就是完全匹配算法,如果回答和answer完全一样记100分,否则0分。当然针对大模型这个场景,使用更灵活的评估方法,而不是简单的字符串匹配。常见的方法包括使用 相似度评估(例如 BLEU、ROUGE、BERTScore 等)或 模糊匹配。
我们选用的是 BLEU 算法,下面的 bleu 和 agg_bleu 分别是单个数据的bleu计算和整体的bleu评分。
1 | import evaluate # 导入 evaluate 库,用于加载 BLEU 评估函数 |
为什么我们要自己实现bleu算法呢?这就是私有task项目中的第四个注意点,也是工程经验,如果你在配置文件中写默认的bleu评估配置,评估程序会一直报错,我们甚至去修改了框架的源代码都无法解决。
1 | metric_list: |
最简单的解决方案就是自己写一个bleu的算法模块,修改task的配置文件,把评估算法配置到自己的评估算法上。
1 | metric_list: |
下面是这个私有task的最终运行效果。

我们可以回过头分析一下,这种基于相似度的评估算法实际上还是不够准确的,因此私有task评估也只适合有标准答案的测评,主要是答案要完全精准的。
小结
真实的大模型微调项目中,测评过程和数据工程一样重要,一个大模型不可能一次微调成功,往往要经过数据->训练->评估->修改数据,这样循环往复的过程才能微调完成。
之前课程也提到,只有当大模型遇到问题的时候才需要微调,因此评估的重点是看微调后的大模型是否具备新的特性,其方法是人工测评+私有task测评,其中核心参考人工测评的结果,私有task可以完全实现自动化,其评分作为辅助参考。
另外一方面,大模型微调之后,原有基础能力不能下降,如何评估呢?可以通过通用测评数据集的测评来完成,这一步和私有task一样,都可以通过 LM-Evaluation-Harness 测评框架自动化完成。
最后怎么根据这些评分来调整你的训练和数据呢?我整理了一张图供你参考。

思考题
在私有task评估中,我们提到评估算法的好坏决定了私有task的评估水平,那么可以用大模型来作为评估算法吗?具体怎么做?
欢迎你在留言区和我交流。如果觉得有所收获,也可以把课程分享给更多的朋友一起学习。我们下节课见!