你好,我是唐聪。
在Kubernetes中,各种各样的控制器实现了Deployment、StatefulSet、Job等功能强大的Workload。控制器的核心思想是监听、比较资源实际状态与期望状态是否一致,若不一致则进行协调工作,使其最终一致。
那么当你修改一个Deployment的镜像时,Deployment控制器是如何高效的感知到期望状态发生了变化呢?
要回答这个问题,得从etcd的Watch特性说起,它是Kubernetes控制器的工作基础。今天我和你分享的主题就是etcd的核心特性Watch机制设计实现,通过分析Watch机制的四大核心问题,让你了解一个变化数据是如何从0到1推送给client,并给你介绍Watch特性从etcd v2到etcd v3演进、优化过程。
希望通过这节课,你能在实际业务中应用Watch特性,快速获取数据变更通知,而不是使用可能导致大量expensive request的轮询模式。更进一步,我将帮助你掌握Watch过程中,可能会出现的各种异常错误和原因,并知道在业务中如何优雅处理,让你的服务更稳地运行。
Watch特性初体验
在详细介绍Watch特性实现原理之前,我先通过几个简单命令,带你初体验下Watch特性。
启动一个空集群,更新两次key hello后,使用Watch特性如何获取key hello的历史修改记录呢?
如下所示,你可以通过下面的watch命令,带版本号监听key hello,集群版本号可通过endpoint status命令获取,空集群启动后的版本号为1。
执行后输出如下代码所示,两个事件记录分别对应上面的两次的修改,事件中含有key、value、各类版本号等信息,你还可以通过比较create_revision和mod_revision区分此事件是add还是update事件。
watch命令执行后,你后续执行的增量put hello修改操作,它同样可持续输出最新的变更事件给你。
1 | $ etcdctl put hello world1 |
从以上初体验中,你可以看到,基于Watch特性,你可以快速获取到你感兴趣的数据变化事件,这也是Kubernetes控制器工作的核心基础。在这过程中,其实有以下四大核心问题:
第一,client获取事件的机制,etcd是使用轮询模式还是推送模式呢?两者各有什么优缺点?
第二,事件是如何存储的? 会保留多久?watch命令中的版本号具有什么作用?
第三,当client和server端出现短暂网络波动等异常因素后,导致事件堆积时,server端会丢弃事件吗?若你监听的历史版本号server端不存在了,你的代码该如何处理?
第四,如果你创建了上万个watcher监听key变化,当server端收到一个写请求后,etcd是如何根据变化的key快速找到监听它的watcher呢?
接下来我就和你分别详细聊聊etcd Watch特性是如何解决这四大问题的。搞懂这四个问题,你就明白etcd甚至各类分布式存储Watch特性的核心实现原理了。
轮询 vs 流式推送
首先第一个问题是client获取事件机制,etcd是使用轮询模式还是推送模式呢?两者各有什么优缺点?
答案是两种机制etcd都使用过。
在etcd v2 Watch机制实现中,使用的是HTTP/1.x协议,实现简单、兼容性好,每个watcher对应一个TCP连接。client通过HTTP/1.1协议长连接定时轮询server,获取最新的数据变化事件。
然而当你的watcher成千上万的时,即使集群空负载,大量轮询也会产生一定的QPS,server端会消耗大量的socket、内存等资源,导致etcd的扩展性、稳定性无法满足Kubernetes等业务场景诉求。
etcd v3的Watch机制的设计实现并非凭空出现,它正是吸取了etcd v2的经验、教训而重构诞生的。
在etcd v3中,为了解决etcd v2的以上缺陷,使用的是基于HTTP/2的gRPC协议,双向流的Watch API设计,实现了连接多路复用。
HTTP/2协议为什么能实现多路复用呢?

在HTTP/2协议中,HTTP消息被分解独立的帧(Frame),交错发送,帧是最小的数据单位。每个帧会标识属于哪个流(Stream),流由多个数据帧组成,每个流拥有一个唯一的ID,一个数据流对应一个请求或响应包。
如上图所示,client正在向server发送数据流5的帧,同时server也正在向client发送数据流1和数据流3的一系列帧。一个连接上有并行的三个数据流,HTTP/2可基于帧的流ID将并行、交错发送的帧重新组装成完整的消息。
通过以上机制,HTTP/2就解决了HTTP/1的请求阻塞、连接无法复用的问题,实现了多路复用、乱序发送。
etcd基于以上介绍的HTTP/2协议的多路复用等机制,实现了一个client/TCP连接支持多gRPC Stream, 一个gRPC Stream又支持多个watcher,如下图所示。同时事件通知模式也从client轮询优化成server流式推送,极大降低了server端socket、内存等资源。

当然在etcd v3 watch性能优化的背后,也带来了Watch API复杂度上升, 不过你不用担心,etcd的clientv3库已经帮助你搞定这些棘手的工作了。
在clientv3库中,Watch特性被抽象成Watch、Close、RequestProgress三个简单API提供给开发者使用,屏蔽了client与gRPC WatchServer交互的复杂细节,实现了一个client支持多个gRPC Stream,一个gRPC Stream支持多个watcher,显著降低了你的开发复杂度。
同时当watch连接的节点故障,clientv3库支持自动重连到健康节点,并使用之前已接收的最大版本号创建新的watcher,避免旧事件回放等。
滑动窗口 vs MVCC
介绍完etcd v2的轮询机制和etcd v3的流式推送机制后,再看第二个问题,事件是如何存储的? 会保留多久呢?watch命令中的版本号具有什么作用?
第二个问题的本质是历史版本存储,etcd经历了从滑动窗口到MVCC机制的演变,滑动窗口是仅保存有限的最近历史版本到内存中,而MVCC机制则将历史版本保存在磁盘中,避免了历史版本的丢失,极大的提升了Watch机制的可靠性。
etcd v2滑动窗口是如何实现的?它有什么缺点呢?
它使用的是如下一个简单的环形数组来存储历史事件版本,当key被修改后,相关事件就会被添加到数组中来。若超过eventQueue的容量,则淘汰最旧的事件。在etcd v2中,eventQueue的容量是固定的1000,因此它最多只会保存1000条事件记录,不会占用大量etcd内存导致etcd OOM。
1 | type EventHistory struct { |
但是它的缺陷显而易见的,固定的事件窗口只能保存有限的历史事件版本,是不可靠的。当写请求较多的时候、client与server网络出现波动等异常时,很容易导致事件丢失,client不得不触发大量的expensive查询操作,以获取最新的数据及版本号,才能持续监听数据。
特别是对于重度依赖Watch机制的Kubernetes来说,显然是无法接受的。因为这会导致控制器等组件频繁的发起expensive List Pod等资源操作,导致APIServer/etcd出现高负载、OOM等,对稳定性造成极大的伤害。
etcd v3的MVCC机制,正如上一节课所介绍的,就是为解决etcd v2 Watch机制不可靠而诞生。相比etcd v2直接保存事件到内存的环形数组中,etcd v3则是将一个key的历史修改版本保存在boltdb里面。boltdb是一个基于磁盘文件的持久化存储,因此它重启后历史事件不像etcd v2一样会丢失,同时你可通过配置压缩策略,来控制保存的历史版本数,在压缩篇我会和你详细讨论它。
最后watch命令中的版本号具有什么作用呢?
在上一节课中我们深入介绍了它的含义,版本号是etcd逻辑时钟,当client因网络等异常出现连接闪断后,通过版本号,它就可从server端的boltdb中获取错过的历史事件,而无需全量同步,它是etcd Watch机制数据增量同步的核心。
可靠的事件推送机制
再看第三个问题,当client和server端出现短暂网络波动等异常因素后,导致事件堆积时,server端会丢弃事件吗?若你监听的历史版本号server端不存在了,你的代码该如何处理?
第三个问题的本质是可靠事件推送机制,要搞懂它,我们就得弄懂etcd Watch特性的整体架构、核心流程,下图是Watch特性整体架构图。
整体架构

我先通过上面的架构图,给你简要介绍下一个watch请求流程,让你对全流程有个整体的认识。
当你通过etcdctl或API发起一个watch key请求的时候,etcd的gRPCWatchServer收到watch请求后,会创建一个serverWatchStream, 它负责接收client的gRPC Stream的create/cancel watcher请求(recvLoop goroutine),并将从MVCC模块接收的Watch事件转发给client(sendLoop goroutine)。
当serverWatchStream收到create watcher请求后,serverWatchStream会调用MVCC模块的WatchStream子模块分配一个watcher id,并将watcher注册到MVCC的WatchableKV模块。
在etcd启动的时候,WatchableKV模块会运行syncWatchersLoop和syncVictimsLoop goroutine,分别负责不同场景下的事件推送,它们也是Watch特性可靠性的核心之一。
从架构图中你可以看到Watch特性的核心实现是WatchableKV模块,下面我就为你抽丝剥茧,看看”etcdctl watch hello -w=json –rev=1”命令在WatchableKV模块是如何处理的?面对各类异常,它如何实现可靠事件推送?
etcd核心解决方案是复杂度管理,问题拆分。
etcd根据不同场景,对问题进行了分解,将watcher按场景分类,实现了轻重分离、低耦合。我首先给你介绍下synced watcher、unsynced watcher它们各自的含义。
synced watcher,顾名思义,表示此类watcher监听的数据都已经同步完毕,在等待新的变更。
如果你创建的watcher未指定版本号(默认0)、或指定的版本号大于etcd sever当前最新的版本号(currentRev),那么它就会保存到synced watcherGroup中。watcherGroup负责管理多个watcher,能够根据key快速找到监听该key的一个或多个watcher。
unsynced watcher,表示此类watcher监听的数据还未同步完成,落后于当前最新数据变更,正在努力追赶。
如果你创建的watcher指定版本号小于etcd server当前最新版本号,那么它就会保存到unsynced watcherGroup中。比如我们的这个案例中watch带指定版本号1监听时,版本号1和etcd server当前版本之间的数据并未同步给你,因此它就属于此类。
从以上介绍中,我们可以将可靠的事件推送机制拆分成最新事件推送、异常场景重试、历史事件推送机制三个子问题来进行分析。
下面是第一个子问题,最新事件推送机制。
最新事件推送机制
当etcd收到一个写请求,key-value发生变化的时候,处于syncedGroup中的watcher,是如何获取到最新变化事件并推送给client的呢?

当你创建完成watcher后,此时你执行put hello修改操作时,如上图所示,请求经过KVServer、Raft模块后Apply到状态机时,在MVCC的put事务中,它会将本次修改的后的mvccpb.KeyValue保存到一个changes数组中。
在put事务结束时,如下面的精简代码所示,它会将KeyValue转换成Event事件,然后回调watchableStore.notify函数(流程5)。notify会匹配出监听过此key并处于synced watcherGroup中的watcher,同时事件中的版本号要大于等于watcher监听的最小版本号,才能将事件发送到此watcher的事件channel中。
serverWatchStream的sendLoop goroutine监听到channel消息后,读出消息立即推送给client(流程6和7),至此,完成一个最新修改事件推送。
1 | evs := make([]mvccpb.Event, len(changes)) |
注意接收Watch事件channel的buffer容量默认1024(etcd v3.4.9)。若client与server端因网络波动、高负载等原因导致推送缓慢,buffer满了,事件会丢失吗?
这就是第二个子问题,异常场景的重试机制。
异常场景重试机制
若出现channel buffer满了,etcd为了保证Watch事件的高可靠性,并不会丢弃它,而是将此watcher从synced watcherGroup中删除,然后将此watcher和事件列表保存到一个名为受害者victim的watcherBatch结构中,通过异步机制重试保证事件的可靠性。
还有一个点你需要注意的是,notify操作它是在修改事务结束时同步调用的,必须是轻量级、高性能、无阻塞的,否则会严重影响集群写性能。
那么若因网络波动、CPU高负载等异常导致watcher处于victim集合中后,etcd是如何处理这种slow watcher呢?
在介绍Watch机制整体架构时,我们知道WatchableKV模块会启动两个异步goroutine,其中一个是syncVictimsLoop,正是它负责slower watcher的堆积的事件推送。
它的基本工作原理是,遍历victim watcherBatch数据结构,尝试将堆积的事件再次推送到watcher的接收channel中。若推送失败,则再次加入到victim watcherBatch数据结构中等待下次重试。
若推送成功,watcher监听的最小版本号(minRev)小于等于server当前版本号(currentRev),说明可能还有历史事件未推送,需加入到unsynced watcherGroup中,由下面介绍的历史事件推送机制,推送minRev到currentRev之间的事件。
若watcher的最小版本号大于server当前版本号,则加入到synced watcher集合中,进入上面介绍的最新事件通知机制。
下面我给你画了一幅图总结各类watcher状态转换关系,希望能帮助你快速厘清之间关系。

介绍完最新事件推送、异常场景重试机制后,那历史事件推送机制又是怎么工作的呢?
历史事件推送机制
WatchableKV模块的另一个goroutine,syncWatchersLoop,正是负责unsynced watcherGroup中的watcher历史事件推送。
在历史事件推送机制中,如果你监听老的版本号已经被etcd压缩了,client该如何处理?
要了解这个问题,我们就得搞清楚syncWatchersLoop如何工作,它的核心支撑是boltdb中存储了key-value的历史版本。
syncWatchersLoop,它会遍历处于unsynced watcherGroup中的每个watcher,为了优化性能,它会选择一批unsynced watcher批量同步,找出这一批unsynced watcher中监听的最小版本号。
因boltdb的key是按版本号存储的,因此可通过指定查询的key范围的最小版本号作为开始区间,当前server最大版本号作为结束区间,遍历boltdb获得所有历史数据。
然后将KeyValue结构转换成事件,匹配出监听过事件中key的watcher后,将事件发送给对应的watcher事件接收channel即可。发送完成后,watcher从unsynced watcherGroup中移除、添加到synced watcherGroup中,如下面的watcher状态转换图黑色虚线框所示。

若watcher监听的版本号已经小于当前etcd server压缩的版本号,历史变更数据就可能已丢失,因此etcd server会返回ErrCompacted错误给client。client收到此错误后,需重新获取数据最新版本号后,再次Watch。你在业务开发过程中,使用Watch API最常见的一个错误之一就是未处理此错误。
高效的事件匹配
介绍完可靠的事件推送机制后,最后我们再看第四个问题,如果你创建了上万个watcher监听key变化,当server端收到一个写请求后,etcd是如何根据变化的key快速找到监听它的watcher呢?一个个遍历watcher吗?
显然一个个遍历watcher是最简单的方法,但是它的时间复杂度是O(N),在watcher数较多的场景下,会导致性能出现瓶颈。更何况etcd是在执行一个写事务结束时,同步触发事件通知流程的,若匹配watcher开销较大,将严重影响etcd性能。
那使用什么数据结构来快速查找哪些watcher监听了一个事件中的key呢?
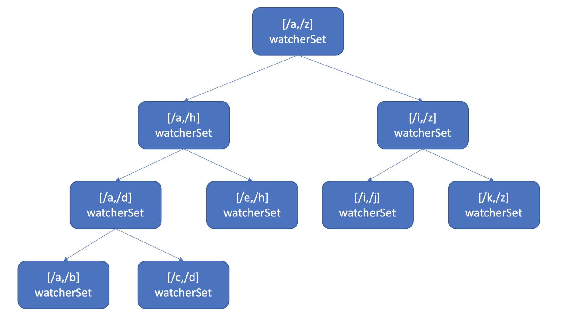
也许你会说使用map记录下哪些watcher监听了什么key不就可以了吗? etcd的确使用map记录了监听单个key的watcher,但是你要注意的是Watch特性不仅仅可以监听单key,它还可以指定监听key范围、key前缀,因此etcd还使用了如下的区间树。

当收到创建watcher请求的时候,它会把watcher监听的key范围插入到上面的区间树中,区间的值保存了监听同样key范围的watcher集合/watcherSet。
当产生一个事件时,etcd首先需要从map查找是否有watcher监听了单key,其次它还需要从区间树找出与此key相交的所有区间,然后从区间的值获取监听的watcher集合。
区间树支持快速查找一个key是否在某个区间内,时间复杂度O(LogN),因此etcd基于map和区间树实现了watcher与事件快速匹配,具备良好的扩展性。
小结
最后我们来小结今天的内容,我通过一个Watch特性初体验,提出了Watch特性设计实现的四个核心问题,分别是获取事件机制、事件历史版本存储、如何实现可靠的事件推送机制、如何高效的将事件与watcher进行匹配。
在获取事件机制、事件历史版本存储两个问题中,我给你介绍了etcd v2在使用HTTP/1.x轮询、滑动窗口时,存在大量的连接数、丢事件等问题,导致扩展性、稳定性较差。
而etcd v3 Watch特性优化思路是基于HTTP/2的流式传输、多路复用,实现了一个连接支持多个watcher,减少了大量连接数,事件存储也从滑动窗口优化成稳定可靠的MVCC机制,历史版本保存在磁盘中,具备更好的扩展性、稳定性。
在实现可靠的事件推送机制问题中,我通过一个整体架构图带你了解整个Watch机制的核心链路,数据推送流程。
Watch特性的核心实现模块是watchableStore,它通过将watcher划分为synced/unsynced/victim三类,将问题进行了分解,并通过多个后台异步循环 goroutine负责不同场景下的事件推送,提供了各类异常等场景下的Watch事件重试机制,尽力确保变更事件不丢失、按逻辑时钟版本号顺序推送给client。
最后一个事件匹配性能问题,etcd基于map和区间树数实现了watcher与事件快速匹配,保障了大规模场景下的Watch机制性能和读写稳定性。
思考题
好了,这节课到这里也就结束了。我们一块来做一下思考题吧。
业务场景是希望agent能通过Watch机制监听server端下发给它的任务信息,简要实现如下,你认为它存在哪些问题呢? 它一定能监听到server下发给其的所有任务信息吗?欢迎你给出正确的解决方案。
1 | taskPrefix := "/task/" + "Agent IP" |
感谢你的阅读,如果你认为这节课的内容有收获,也欢迎把它分享给你的朋友,谢谢。