你好,我是刘超。
今天这讲我们继续来聊聊锁优化。上一讲我重点介绍了在JVM层实现的Synchronized同步锁的优化方法,除此之外,在JDK1.5之后,Java还提供了Lock同步锁。那么它有什么优势呢?
相对于需要JVM隐式获取和释放锁的Synchronized同步锁,Lock同步锁(以下简称Lock锁)需要的是显示获取和释放锁,这就为获取和释放锁提供了更多的灵活性。Lock锁的基本操作是通过乐观锁来实现的,但由于Lock锁也会在阻塞时被挂起,因此它依然属于悲观锁。我们可以通过一张图来简单对比下两个同步锁,了解下各自的特点:

从性能方面上来说,在并发量不高、竞争不激烈的情况下,Synchronized同步锁由于具有分级锁的优势,性能上与Lock锁差不多;但在高负载、高并发的情况下,Synchronized同步锁由于竞争激烈会升级到重量级锁,性能则没有Lock锁稳定。
我们可以通过一组简单的性能测试,直观地对比下两种锁的性能,结果见下方,代码可以在Github上下载查看。

通过以上数据,我们可以发现:Lock锁的性能相对来说更加稳定。那它与上一讲的Synchronized同步锁相比,实现原理又是怎样的呢?
Lock锁的实现原理
Lock锁是基于Java实现的锁,Lock是一个接口类,常用的实现类有ReentrantLock、ReentrantReadWriteLock(RRW),它们都是依赖AbstractQueuedSynchronizer(AQS)类实现的。
AQS类结构中包含一个基于链表实现的等待队列(CLH队列),用于存储所有阻塞的线程,AQS中还有一个state变量,该变量对ReentrantLock来说表示加锁状态。
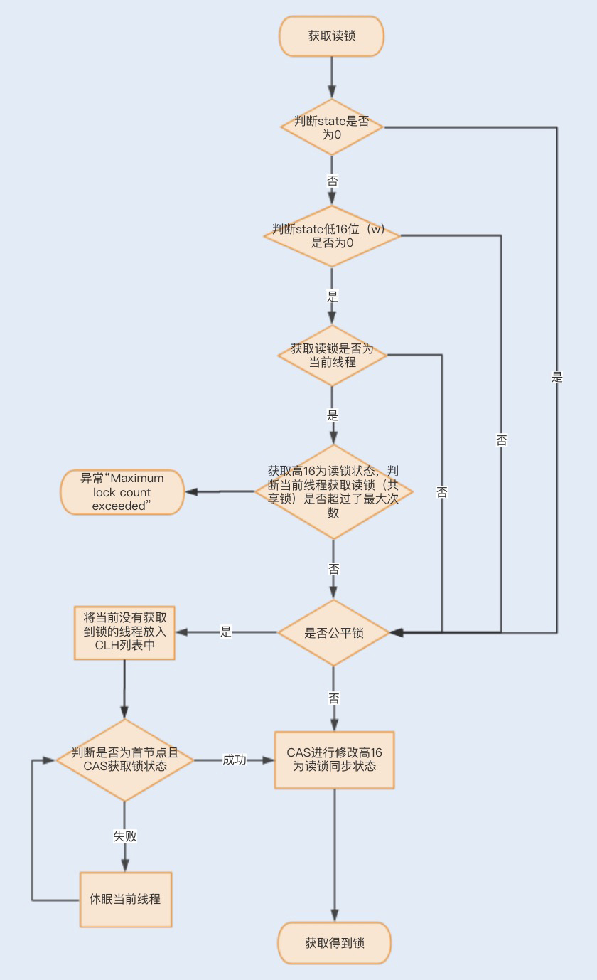
该队列的操作均通过CAS操作实现,我们可以通过一张图来看下整个获取锁的流程。

锁分离优化Lock同步锁
虽然Lock锁的性能稳定,但也并不是所有的场景下都默认使用ReentrantLock独占锁来实现线程同步。
我们知道,对于同一份数据进行读写,如果一个线程在读数据,而另一个线程在写数据,那么读到的数据和最终的数据就会不一致;如果一个线程在写数据,而另一个线程也在写数据,那么线程前后看到的数据也会不一致。这个时候我们可以在读写方法中加入互斥锁,来保证任何时候只能有一个线程进行读或写操作。
在大部分业务场景中,读业务操作要远远大于写业务操作。而在多线程编程中,读操作并不会修改共享资源的数据,如果多个线程仅仅是读取共享资源,那么这种情况下其实没有必要对资源进行加锁。如果使用互斥锁,反倒会影响业务的并发性能,那么在这种场景下,有没有什么办法可以优化下锁的实现方式呢?
1.读写锁ReentrantReadWriteLock
针对这种读多写少的场景,Java提供了另外一个实现Lock接口的读写锁RRW。我们已知ReentrantLock是一个独占锁,同一时间只允许一个线程访问,而RRW允许多个读线程同时访问,但不允许写线程和读线程、写线程和写线程同时访问。读写锁内部维护了两个锁,一个是用于读操作的ReadLock,一个是用于写操作的WriteLock。
那读写锁又是如何实现锁分离来保证共享资源的原子性呢?
RRW也是基于AQS实现的,它的自定义同步器(继承AQS)需要在同步状态state上维护多个读线程和一个写线程的状态,该状态的设计成为实现读写锁的关键。RRW很好地使用了高低位,来实现一个整型控制两种状态的功能,读写锁将变量切分成了两个部分,高16位表示读,低16位表示写。
**一个线程尝试获取写锁时,**会先判断同步状态state是否为0。如果state等于0,说明暂时没有其它线程获取锁;如果state不等于0,则说明有其它线程获取了锁。
此时再判断同步状态state的低16位(w)是否为0,如果w为0,则说明其它线程获取了读锁,此时进入CLH队列进行阻塞等待;如果w不为0,则说明其它线程获取了写锁,此时要判断获取了写锁的是不是当前线程,若不是就进入CLH队列进行阻塞等待;若是,就应该判断当前线程获取写锁是否超过了最大次数,若超过,抛异常,反之更新同步状态。

**一个线程尝试获取读锁时,**同样会先判断同步状态state是否为0。如果state等于0,说明暂时没有其它线程获取锁,此时判断是否需要阻塞,如果需要阻塞,则进入CLH队列进行阻塞等待;如果不需要阻塞,则CAS更新同步状态为读状态。
如果state不等于0,会判断同步状态低16位,如果存在写锁,则获取读锁失败,进入CLH阻塞队列;反之,判断当前线程是否应该被阻塞,如果不应该阻塞则尝试CAS同步状态,获取成功更新同步锁为读状态。

下面我们通过一个求平方的例子,来感受下RRW的实现,代码如下:
1 | public class TestRTTLock { |
2.读写锁再优化之StampedLock
RRW被很好地应用在了读大于写的并发场景中,然而RRW在性能上还有可提升的空间。在读取很多、写入很少的情况下,RRW会使写入线程遭遇饥饿(Starvation)问题,也就是说写入线程会因迟迟无法竞争到锁而一直处于等待状态。
在JDK1.8中,Java提供了StampedLock类解决了这个问题。StampedLock不是基于AQS实现的,但实现的原理和AQS是一样的,都是基于队列和锁状态实现的。与RRW不一样的是,StampedLock控制锁有三种模式: 写、悲观读以及乐观读,并且StampedLock在获取锁时会返回一个票据stamp,获取的stamp除了在释放锁时需要校验,在乐观读模式下,stamp还会作为读取共享资源后的二次校验,后面我会讲解stamp的工作原理。
我们先通过一个官方的例子来了解下StampedLock是如何使用的,代码如下:
1 | public class Point { |
我们可以发现:一个写线程获取写锁的过程中,首先是通过WriteLock获取一个票据stamp,WriteLock是一个独占锁,同时只有一个线程可以获取该锁,当一个线程获取该锁后,其它请求的线程必须等待,当没有线程持有读锁或者写锁的时候才可以获取到该锁。请求该锁成功后会返回一个stamp票据变量,用来表示该锁的版本,当释放该锁的时候,需要unlockWrite并传递参数stamp。
接下来就是一个读线程获取锁的过程。首先线程会通过乐观锁tryOptimisticRead操作获取票据stamp ,如果当前没有线程持有写锁,则返回一个非0的stamp版本信息。线程获取该stamp后,将会拷贝一份共享资源到方法栈,在这之前具体的操作都是基于方法栈的拷贝数据。
之后方法还需要调用validate,验证之前调用tryOptimisticRead返回的stamp在当前是否有其它线程持有了写锁,如果是,那么validate会返回0,升级为悲观锁;否则就可以使用该stamp版本的锁对数据进行操作。
相比于RRW,StampedLock获取读锁只是使用与或操作进行检验,不涉及CAS操作,即使第一次乐观锁获取失败,也会马上升级至悲观锁,这样就可以避免一直进行CAS操作带来的CPU占用性能的问题,因此StampedLock的效率更高。
总结
不管使用Synchronized同步锁还是Lock同步锁,只要存在锁竞争就会产生线程阻塞,从而导致线程之间的频繁切换,最终增加性能消耗。因此,如何降低锁竞争,就成为了优化锁的关键。
在Synchronized同步锁中,我们了解了可以通过减小锁粒度、减少锁占用时间来降低锁的竞争。在这一讲中,我们知道可以利用Lock锁的灵活性,通过锁分离的方式来降低锁竞争。
Lock锁实现了读写锁分离来优化读大于写的场景,从普通的RRW实现到读锁和写锁,到StampedLock实现了乐观读锁、悲观读锁和写锁,都是为了降低锁的竞争,促使系统的并发性能达到最佳。
思考题
StampedLock同RRW一样,都适用于读大于写操作的场景,StampedLock青出于蓝结果却不好说,毕竟RRW还在被广泛应用,就说明它还有StampedLock无法替代的优势。你知道StampedLock没有被广泛应用的原因吗?或者说它还存在哪些缺陷导致没有被广泛应用。
期待在留言区看到你的见解。也欢迎你点击“请朋友读”,把今天的内容分享给身边的朋友,邀请他一起学习。
