相比启动、卡顿、内存和网络的优化来说,可能大多数应用对耗电优化的关注不是太多。当然并不是我们不想做耗电优化,更多时候是感觉有些无从下手。
不同于启动时间、卡顿率,耗电在线上一直缺乏一个可以量化的指标。Android系统通过计算获得的应用耗电数据只是一个估算值,从Android 4.4开始,连这个估算值也无法拿到了。当有用户投诉我们应用耗电的时候,我们一般也无所适从,不知道该如何定位、如何分析。
耗电优化究竟需要做哪些工作?我们如何快速定位代码中的不合理调用,并且持续监控应用的耗电情况呢?今天我们就一起来学习耗电的优化方法和线上监控方案。
耗电优化
在开始讲如何做耗电优化之前,你需要先明确什么是耗电优化,做这件事情的目的究竟是什么。
1. 什么是耗电优化
有些同学可能会疑惑,所谓的耗电优化不就是减少应用的耗电,增加用户的续航时间吗?但是落到实践中,如果我们的应用需要播放视频、需要获取GPS信息、需要拍照,这些耗电看起来是无法避免的。
如何判断哪些耗电是可以避免,或者是需要去优化的呢?你可以看下面这张图,当用户去看耗电排行榜的时候,发现“王者荣耀”使用了7个多小时,这时用户对“王者荣耀”的耗电是有预期的。

假设这个时候发现某个应用他根本没怎么使用(前台时间很少),但是耗电却非常多。这种情况会跟用户的预期差别很大,他可能就会想去投诉。
所以耗电优化的第一个方向是优化应用的后台耗电。知道了系统是如何计算耗电的,那反过来看,我们也就可以知道应用在后台不应该做什么,例如长时间获取WakeLock、WiFi和蓝牙的扫描等。为什么说耗电优化第一个方向就是优化应用后台耗电,因为大部分厂商预装项目要求最严格的正是应用后台待机耗电。

当然前台耗电我们不会完全不管,但是标准会放松很多。你再来看看下面这张图,如果系统对你的应用弹出这个对话框,可能对于微信来说,用户还可以忍受,但是对其他大多数的应用来说,可能很多用户就直接把你加入到后台限制的名单中了。

耗电优化的第二个方向是符合系统的规则,让系统认为你耗电是正常的。而Android P是通过Android Vitals监控后台耗电,所以我们需要符合Android Vitals的规则,目前它的具体规则如下:

虽然上面的标准可能随时会改变,但是可以看到,Android系统目前比较关心后台Alarm唤醒、后台网络、后台WiFi扫描以及部分长时间WakeLock阻止系统后台休眠。
2. 耗电优化的难点
既然已经明确了耗电优化的目的和方向,那我们就开始动手吧。但我想说的是,只有当你跳进去的时候,才能发现耗电优化这个坑有多深。它主要有下面几个问题:
- 缺乏现场,无法复现。用户上传某个截图,你的应用耗电占比30%。通过电量的详细使用情况,我们可能会有一些猜测。但是用户也无法给出更丰富的信息,以及具体是在什么场景发生的,可以说是毫无头绪。

- 信息不全,难以定位。如果是开发人员或者厂商可以提供bug report,利用Battery Historian可以得到非常全的耗电统计信息。但是Battery Historian缺失了最重要的堆栈信息,代码调用那么复杂,可能还有很多的第三方SDK,我们根本不知道是哪一行代码申请了WakeLock、使用了Sensor、调用了网络等。

- 无法评估结果。通过猜测,我们可能会尝试一些解决方案。但是从Android 4.4开始,我们无法拿到应用的耗电信息。尽管我们解决了某个耗电问题,也很难去评估它是否已经生效,以及对用户产生的价值有多大。
3. 耗电优化的方法
无法复现、难以定位,也无法评估结果,耗电优化之路实在是不容易。在真正去做优化之前,先来看看我们的应用为什么需要在后台耗电?
大部分的开发者不是为了“报复社会”,故意去浪费用户的电量,主要可能有以下一些原因:
- 某个需求场景。最普遍的场景就是推送,为了实现推送我们只能做各种各样的保活。在需求面前,用户的价值可能被排到第二位。
- 代码的Bug。因为某些逻辑考虑不周,可能导致GPS没有关闭、WakeLock没有释放。
所以相反地,耗电优化的思路也非常简单。
- 找到需求场景的替代方案。以推送为例,我们是否可以更多地利用厂商通道,或者定时的拉取最新消息这种模式。如果真是迫不得已,是不是可以使用foreground service或者引导用户加入白名单。后台任务的总体指导思想是减少、延迟和合并,可以参考微信一个小伙写的《Android后台调度任务与省电》。在后台运行某个任务之前,我们都需要经过下面的思考:

- 符合Android规则。首先系统的大部分耗电监控,都是在手机在没有充电的时候。我们可以选择在用户充电时才去做一些耗电的工作,具体方法可查看官方文档《监控电池电量和充电状态》。其次是尽早适配最新的Target API,因为高版本系统后台限制本来就非常严格,应用在后台耗电本身就变得比较困难了。
1 | IntentFilter ifilter = new IntentFilter(Intent.ACTION_BATTERY_CHANGED); |
- 异常情况监控。即使是最严格的Android P,系统也会允许应用部分地使用后台网络、Alarm以及JobSheduler事件(不同的分组,限制次数不同)。因此出现异常情况的可能性还是存在的,更不用说低版本的系统。对于异常的情况,我们需要类似Android Vitals电量监控一样,将规则抽象出来,并且增加上更多辅助我们定位问题的信息。
耗电监控
在I/O监控中,我指定了重复I/O、主线程I/O、Buffer过大以及I/O泄漏这四个规则。对于耗电监控也是如此,我们首先需要抽象出具体的规则,然后收集尽量多的辅助信息,帮助问题的排查。
1. Android Vitals
前面已经说过Android Vitals的几个关于电量的监控方案与规则,我们先复习一下。
在使用了一段时间之后,我发现它并不是那么好用。以Alarm wakeup为例,Vitals以每小时超过10次作为规则。由于这个规则无法做修改,很多时候我们可能希望针对不同的系统版本做更加细致的区分。
其次跟Battery Historian一样,我们只能拿到wakeup的标记的组件,拿不到申请的堆栈,也拿不到当时手机是否在充电、剩余电量等信息。

对于网络、WiFi scans以及WakeLock也是如此。虽然Vitals帮助我们缩小了排查的范围,但是依然需要在茫茫的代码中寻找对应的可疑代码。
2. 耗电监控都监控什么
Android Vitals并不是那么好用,而且对于国内的应用来说其实也根本无法使用。不管怎样,我们还是需要搭建自己的耗电监控系统。
那我们的耗电监控系统应该监控哪些内容,怎么样才能比Android Vitals做得更好呢?
- 监控信息。简单来说系统关心什么,我们就监控什么,而且应该以后台耗电监控为主。类似Alarm wakeup、WakeLock、WiFi scans、Network都是必须的,其他的可以根据应用的实际情况。如果是地图应用,后台获取GPS是被允许的;如果是计步器应用,后台获取Sensor也没有太大问题。
- 现场信息。监控系统希望可以获得完整的堆栈信息,比如哪一行代码发起了WiFi scans、哪一行代码申请了WakeLock等。还有当时手机是否在充电、手机的电量水平、应用前台和后台时间、CPU状态等一些信息也可以帮助我们排查某些问题。
- 提炼规则。最后我们需要将监控的内容抽象成规则,当然不同应用监控的事项或者参数都不太一样。
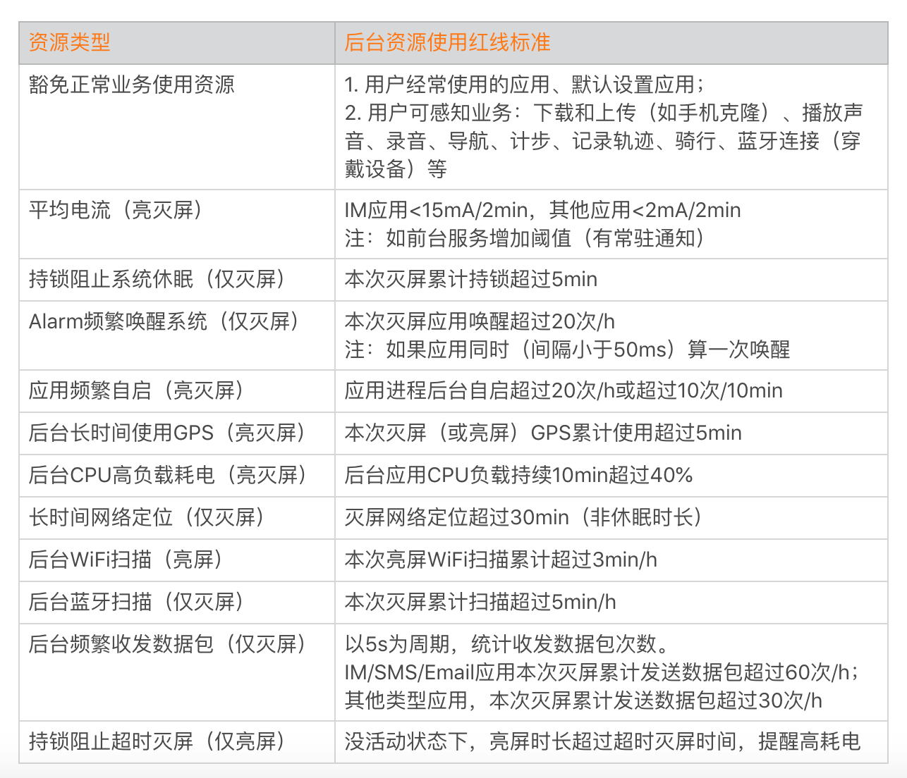
由于每个应用的具体情况都不太一样,下面是一些可以用来参考的简单规则。

在安卓绿色联盟的会议中,华为公开过他们后台资源使用的“红线”,你也可以参考里面的一些规则:

2. 如何监控耗电
明确了我们需要监控什么以及具体的规则之后,终于可以来到实现这个环节了。跟I/O监控、网络监控一样,我首先想到的还是Hook方案。
Java Hook
Hook方案的好处在于使用者接入非常简单,不需要去修改自己的代码。下面我以几个比较常用的规则为例,看看如果使用Java Hook达到监控的目的。
- WakeLock。WakeLock用来阻止CPU、屏幕甚至是键盘的休眠。类似Alarm、JobService也会申请WakeLock来完成后台CPU操作。WakeLock的核心控制代码都在PowerManagerService中,实现的方法非常简单。
1 | // 代理PowerManagerService |
- Alarm。Alarm用来做一些定时的重复任务,它一共有四个类型,其中ELAPSED_REALTIME_WAKEUP和RTC_WAKEUP类型都会唤醒设备。同样,Alarm的核心控制逻辑都在AlarmManagerService中,实现如下:
1 | // 代理AlarmManagerService |
- 其他。对于后台CPU,我们可以使用卡顿监控学到的方法。对于后台网络,同样我们可以通过网络监控学到的方法。对于GPS监控,我们可以通过Hook代理LOCATION_SERVICE。对于Sensor,我们通过Hook SENSOR_SERVICE中的“mSensorListeners”,可以拿到部分信息。
通过Hook,我们可以在申请资源的时候将堆栈信息保存起来。当我们触发某个规则上报问题的时候,可以将收集到的堆栈信息、电池是否充电、CPU信息、应用前后台时间等辅助信息也一起带上。
插桩
虽然使用Hook非常简单,但是某些规则可能不太容易找到合适的Hook点。而且在Android P之后,很多的Hook点都不支持了。
出于兼容性考虑,我首先想到的是写一个基础类,然后在统一的调用接口中增加监控逻辑。以WakeLock为例:
1 | public class WakelockMetrics { |
Facebook也有一个耗电监控的开源库Battery-Metrics,它监控的数据非常全,包括Alarm、WakeLock、Camera、CPU、Network等,而且也有收集电量充电状态、电量水平等信息。
Battery-Metrics只是提供了一系列的基础类,在实际使用中,接入者可能需要修改大量的源码。但对于一些第三方SDK或者后续增加的代码,我们可能就不太能保证可以监控到了。这些场景也就无法监控了,所以Facebook内部是使用插桩来动态替换。
遗憾的是,Facebook并没有开源它们内部的插桩具体实现方案。不过这实现起来其实并不困难,事实上在我们前面的Sample中,已经使用过ASM、Aspectj这两种插桩方案了。后面我也安排单独一期内容来讲不同插桩方案的实现。
插桩方案使用起来兼容性非常好,并且使用者也没有太大的接入成本。但是它并不是完美无缺的,对于系统的代码插桩方案是无法替换的,例如JobService申请PARTIAL_WAKE_LOCK的场景。
总结
从Android系统计算耗电的方法,我们知道了需要关注哪些模块的耗电。从Android耗电优化的演进历程,我们知道了Android在耗电优化的一些方向以及在意的点。从Android Vitals的耗电监控,我们知道了耗电优化的监控方式。
但是系统的方法不一定可以完全适合我们的应用,还是需要通过进一步阅读源码、思考,沉淀出一套我们自己的优化实践方案。这也是我的性能优化方法论,在其他的领域也是如此。
课后作业
在你的项目中,做过哪些耗电优化和监控的工作吗?你的实现方案是怎样的?欢迎留言跟我和其他同学一起讨论。
今天的课后练习是,按照文中的思路,使用Java Hook实现Alarm、WakeLock和GPS的耗电监控。具体的规则跟文中表格一致,请将完善后的代码通过Pull requests提交到Chapter19中。
欢迎你点击“请朋友读”,把今天的内容分享给好友,邀请他一起学习。最后别忘了在评论区提交今天的作业,我也为认真完成作业的同学准备了丰厚的“学习加油礼包”,期待与你一起切磋进步哦。